Allegro MicroSystems AMT49502 Half-Bridge MOSFET Driver
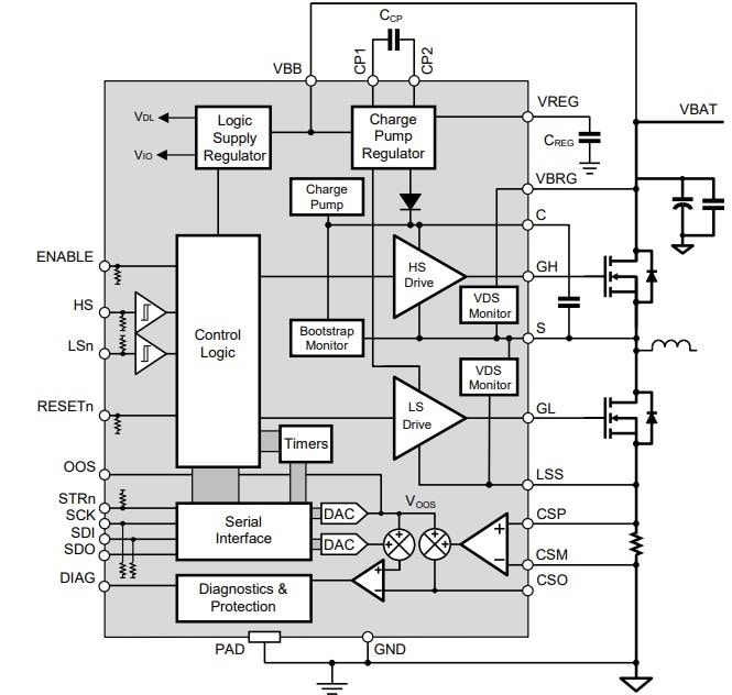
Allegro MicroSystems AMT49502 Half-Bridge MOSFET Driver is an 80V-rated gate driver that can operate in both 12V/48V systems with a 5.5V to 80V operational rating. This MOSFET driver is designed specifically for driving N-channel MOSFETs in half-bridge configurations, which is essential for controlling DC motors, solenoids, and other inductive loads. The AMT49502 driver offers advanced diagnostics and verification features, allowing customers to develop solutions with a common software and PCB footprint for both 12V and 48V systems. This half-bridge driver comes in a 24-lead eTSSOP package that is well-suited for automotive and industrial applications due to its robust design and integrated protection features.The AMT49502 N-channel power MOSFET driver provides detailed diagnostics and flexible I/O voltage compatibility to simplify integration and ASIL compliance. This driver is targeted at high-efficiency starter generator applications, high-performance actuators, and automotive applications with high-power inductive loads, like BLDC motors, VR/SR motors, and solenoids.
Features
- Bootstrap gate drive for N-channel MOSFET bridge
- Independent control of high-side and low-side gate drives with cross-conduction capability
- Charge pump regulator for low supply voltage operation
- 5.5V to 80V supply voltage operating range
- Integrated logic I/O supply
- SPI-compatible serial interface
- Bridge control by direct logic inputs or serial interface
- Programmable gate drive
- Current sense amplifier
- Programmable diagnostics
- A2SIL™ product—device features for safety-critical systems
- AEC-Q100 Grade 0 qualified
Applications
- Brush DC motors
- BLDC motors
- VR/SR motors
- High-efficiency starter generators
- High-performance actuators
- Solenoids
- Actuators
- Automotive and industrial
Functional Block Diagram
Typical Applications
公開: 2024-09-05
| 更新済み: 2024-09-18
