Analog Devices Inc. AD7386 4チャンネル、4 MSPS、16ビットSAR ADC
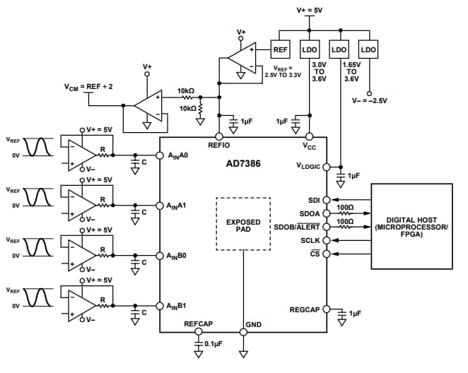
Analog Devices Inc. AD7386 4チャンネル・4 MSPS・16ビット逐次比較レジスタ(SAR)アナログ・デジタル・コンバータ(ADC)は、3V~3.6Vの電源で動作します。このデュアル同時サンプリングADCは、CS入力の立ち下がりエッジでのシングルエンドアナログ入力タイプをサンプリングおよび変換します。AD7386 ADCは、オンチップシーケンサと統合オンチップ・オーバーサンプリング・ブロックが特徴で、ダイナミック・レンジの改善と低帯域幅でのノイズ低減を実現しています。このADCには、個々のロジック供給が使用されており、1.8V、2.5V、3.3Vインターフェイスとの互換性があります。AD7386は、16リードLFCSPパッケージに収められており、-40°C~125°Cの温度範囲で動作します。代表的なアプリケーションには、モータ制御位置帰還、モータ制御電流センス、ソナー、電力品質、データ収集システムがあります。特徴
- 16ビットデュアル同時サンプリングSAR ADC
- シングルエンドアナログ入力
- 4チャンネル(2:1マルチプレクサ搭載)
- チャンネルシーケンサモード
- 最大4MSPSまでの高スループットレート
- オンチップ・オーバーサンプリング機能
- SNR (標準):
- 87.5dB、VREF = 3.3V(外部)
- OSR = 8搭載93dB、VREF = 2.5V(内部)
- ±1.5LSBs INL (標準)
- 解像度ブースト機能
- 10ppm/°Cで2.5V内部リファレンス(最高)
- アラート機能
- 温度範囲: -40°C~+125°C
- 16リードLFCSP、3mm × 3mm
アプリケーション
- モータ制御位置フィードバック
- モータ制御電流センス
- ソナー
- 電力品質
- データ取得システム
- エルビウム添加ファイバアンプ(EDFA)アプリケーション
- 同相および直交復調
ビデオ
ブロック図
アプリケーション回路
ピン構成
公開: 2019-10-16
| 更新済み: 2025-02-07
