Analog Devices Inc. AD8460大出力電流オペレーショナルアンプ
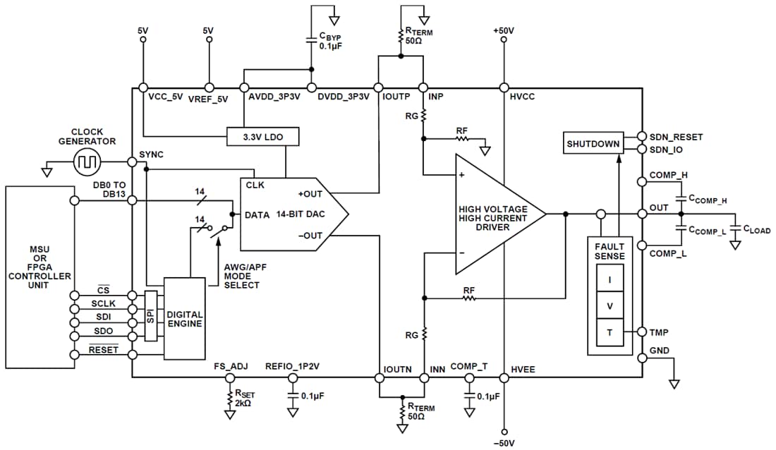
Analog Devices Inc. AD8460高出力電流オペアンプは、 “ビット入力、電源出力” の高電圧、高出力、高速ドライバです。大きな出力電流(最大 ±1A)に対応するように最適化されています。デバイスは、容量性負荷への高電圧(最大 ±40V)においても高スルーレート(最大±1800V/μ s)を有しています。14ビット高速DAC、高電圧、高出力電流(HV-HI)アナログドライバ、障害監視・保護回路が組み合わされているAD8460は、不定波形生成(AWG)、プログラマブル電源、高電圧自動試験装置(ATE)といった高電力アプリケーションに最適です。Analog Devices Inc.は、独自の高電圧BCDMOSプロセス、革新的な高電圧アーキテクチャ、およびサーマルに優れたパッケージを使用して、この高性能ドライバを実現しています。デジタルエンジンは、デジタル入力のモード、プログラム可能な電源電流、故障監視、および出力電流、出力電圧、およびジャンクション温度のためのプログラム可能な保護設定を含む、ユーザー設定可能な機能を実装しています。アナログ機能は機能を拡張: 外部補償により無制限の容量負荷ドライブ、プログラム可能なシャットダウン遅延、およびフルスケールの調節が可能となります。AD8460は、±55Vまでの高電圧両電源および5Vの低電圧電源で動作します。
特徴
- 広い高電圧電源範囲 ±12V~±55V
- 高出力能力
- 出力電圧範囲 最大±40V
- 高電流による連続出力駆動 1A
- 高スルーレート 1000pF負荷時に≥1800V/μs
- 広い信号帯域幅 1MHz
- 豊富なプログラミングと診断機能
- 14 ビット分解能の任意波形生成 (AWG) モード
- 16段階のアナログパターン生成 (APG) モード
- デジタルプログラム可能な電流、電圧、サーマルフォルト監視と保護
- シャットダウンモード時のプログラム可能な供給電流
- デザインイン(設計への組み込み)が容易
- 外部補償とスルー制御付き無制限の容量性負荷駆動
- 80ピン、12mm x 12mm TQFPパッケージ
- 実装可能なヒートシンク用のEPADアップ・パッケージ
- 動作温度範囲 -40°C~+85
アプリケーション
- 自動試験装置 (ATE)
- ディスプレイパネルの形成と試験の実施
- ピエゾドライバー
- プログラマブル電源
簡略機能ブロック図
公開: 2023-11-22
| 更新済み: 2025-02-21
