Analog Devices Inc. ADA4352-2 デュアルチャンネルPGTIA
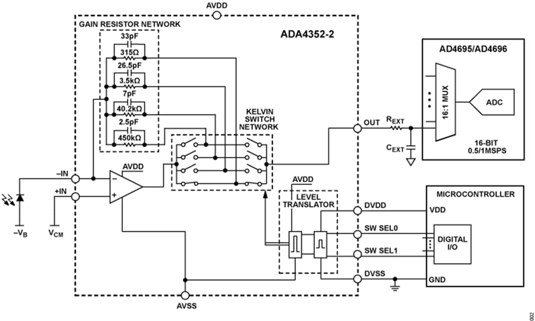
Analog Devices ADA4352-2 デュアル・チャンネル、プログラマブル・ゲイン・トランスインピーダンス・アンプ(PGTIA)は、広いダイナミック・レンジにわたって微小電流を正確に測定するための画期的なソリューションです。ADA4352-2は-40°C~+125°Cの幅広い温度範囲で精度が維持されており、最終機器のキャリブレーションは室温で1回実行するだけで済むため、テスト時間とコストが節約されます。ADA4352-2は、各チャンネルに4つの電流/電圧ゲイン選択機能を備え、2つのロジック・ピンでチャンネルごとにゲインを設定できます。このため、柔軟性が高く、完全に機能的で、コンパクトなPGTIAソリューションが実現します。また、出力段が堅牢でノイズが低いため、ADA4352-2は高精度な16ビットのA/Dコンバータ(AD4696などのADC)を直接駆動することができます。これにより、完全なアナログ・フロント・エンド(AFE)を構築して、特に難しい高精度電流測定アプリケーションに対処することができます。Analog Devices ADA4352-2は、3mm × 3mmのLFCSPで提供され、スタンドアロンのオペアンプとスイッチを用いたディスクリート設計に比べ、プリント基板(PCB)面積を最大10分の1に削減します。
特徴
- 小型、デュアルチャンネル、フル機能のPGTIAおよびAFEソリューション
- 16ピン LFCSP、3mm × 3mm小型パッケージ
- チャンネルごとに4つの内部ゲインを内蔵
- レンジ0、内部RF = 315Ω
- レンジ1、内部RF = 3.5kΩ
- レンジ2、内部RF = 40.2kΩ
- レンジ3、内部RF = 450kΩ
- 100ピコアンペアからミリアンペアまでの広い入力電流ダイナミックレンジ
- 優れたDC精度
- 低オフセット電圧:±100μV(最大値)、+25°C
- オフセット電圧の低ドリフト:±0.85μV/°C(最大値)、-40°C~+125°C
- 低スイッチ統合スイッチ・インピーダンス:19Ω(最大値)、-40°C~+125°C
- 優れたダイナミック性能
- レンジ0 セトリング・タイム:1μs
- レンジ1 セトリング・タイム:2μs
- レンジ2 セトリング・タイム:5μs
- レンジ3 セトリング・タイム:10μs
- Kelvin接続アーキテクチャを組み込むことで、全温度範囲でスイッチ抵抗によるゲイン誤差を排除
- +2.7V~+5.5Vの単電源動作
- 両電源動作:±1.85V~±2.75V
- 広いゲイン帯域幅積(GB積):8.5MHz
- -40°C~+125°Cの広い動作温度範囲
アプリケーション
- 電流を電圧に(IからVに)高い精度で変換
- プログラマブル・ゲインTIA
- 光検出器インターフェイスと増幅
- 光ネットワーク機器
- 光パワー測定
- 計測器(分光法とクロマトグラフィ)
- 高精度データ収集システム(DAQ)
アプリケーション概略図
公開: 2025-05-28
| 更新済み: 2025-06-11
