Analog Devices Inc. ADA4805高速アンプ
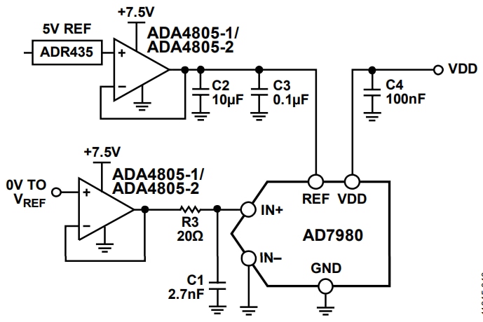
Analog Devices ADA4805-1/ADS4805-2高速アンプは、高速電圧帰還型レールツーレール出力アンプで、静止電流が495μAと極めて低いため、低消費電力、高分解能のデータコンバータシステムに最適です。ADI ADA4805アンプは低消費電力であるにも関わらず、総合的に優れた性能を発揮します。このアンプは、+1のゲインで105MHzの高帯域幅、160V/μsの高スルーレート、125μV(最大)の低入力オフセット電圧を提供します。シャットダウン・ピンにより、静止電源電流をさらに2.9μAまで減少させることが可能です。消費電力要件の厳しいアプリケーション向けに、シャットダウンモードのターンオン時間は非常に高速の3μsになっています。この機能を利用して、ADCのサンプルとサンプルの間でアンプの電源を切ることにより、アンプの電力を動的に管理することができます。ADA4805-1 /ADA4805-2は、供給電圧が±1.5V~±5Vと幅広く、3Vと5Vの単電圧で動作するため、高速、低消費電力の機器に最適です。特徴
- ADA4805-1 Features
- Low input offset voltage: 125μV (maximum)
- Low input offset voltage drift
- 0.2μV/°C (typical)
- 1.5μV/°C (maximum)
- Ultralow supply current: 495μA/amplifier
- Wide supply voltage range: 3V to 10V
- High speed performance: −3dB bandwidth: 105MHz
- Slew rate: 160V/μs
- 0.1% settling time: 35ns
- Rail-to-rail outputs
- Input common-mode range: -VS −0.1V to +VS −1V
- Low noise: 5.9nV/√Hz at 100kHz; 0.6pA/√Hz at 100kHz
- Low distortion: −102dBc /−116dBc HD2/HD3 at 100kHz
- Low input bias current: 470nA (typical)
- Dynamic power scaling
- High speed turn-on time: 3μs (maximum) fully settled
- Small packaging: 6-lead SC70, 6-lead SOT-23
- ADA4805-2 Features
- Low input offset voltage: 125µV (maximum)
- Low input offset voltage drift
- 0.2µV/°C (typical)
- 1.5µV/°C (maximum)
- Ultralow supply current: 500µA/amplifier
- Fully specified at VS = 3V, 5V, ±5V
- High speed performance: −3 dB bandwidth: 105 MHz
- Slew rate: 160V/µs
- Settling time to 0.1%: 35ns
- Rail-to-rail outputs
- Input common-mode range: -VS −0.1V to +VS −1V
- Low noise: 5.9nV/√Hz at 100 kHz; 0.6pA/√Hz at 100kHz
- Low distortion: −102dBc /−126dBc HD2/HD3 at 100kHz
- Low input bias current: 470nA (typical)
- Dynamic power scaling
- Turn on time: 3µs (maximum) fully settled
- Small packaging: 6-lead SC70, 6-lead SOT-23, and 8-lead MSOP
Typical Applications
ビデオ
Additional Resources
Can You Really Get ppm Accuracies from Op Amps?
There is a march toward 1ppm accurate systems, especially now that 1ppm linear ADCs are becoming common. This article presents op-amp accuracy limitations and how to choose the few op-amps that have a chance of 1 ppm accuracy.
公開: 2015-01-22
| 更新済み: 2022-03-11
