Analog Devices Inc. ADAU7112ステレオPDM to PCMコンバータ
Analog Devices Inc. ADAU7112ステレオPDM to PCMコンバータは、1ビット出力源から24ビットのパルスコード変調(PCM)オーディオ出力に至るまで、最大2チャネルのデシメーションを実現しています。ダウンサンプリングレートは64×fSで、fSのPCM出力サンプリングレートが備わっています。すべてのチャネルが同じ比率でデシメーションされます。24ビットのダウンサンプリングされたPCMオーディオデータは、スタンダードのInter-ICシリアル(I2S)または時間領域多重化(TDM)形式で出力されます。ADAU7112の入力源は、デジタルマイクといったスレーブPDM出力がある任意のデバイスを指定できます。これらのマイクの出力ピンは、ADAU7112の入力ピンに直接接続できます。
ADAU7112ステレオPDM to PCMコンバータは、ハロゲン化物フリーの9ボール・ウェハーレベル・チップスケールパッケージ(WLCSP)でご用意があり、-40°C~+85°Cの商用温度範囲に指定されています。
特徴
- デジタルマイクからの2チャンネルのPDMオーディオ入力
- PDM to PCMオーディオデータの64倍のデシメーション比
- 高音圧レベル(SPL)マイクに対応できる24ビット解像度
- 126dB A加重・信号対ノイズ比(SNR)
- 4kHz~96kHz出力サンプリングレート
- 出力サンプリングレート64倍、128倍、192倍、256倍、384倍、またはビットクロックレート512倍
- 自動PDMクロック生成
- BCLKが削除された場合の自動パワーダウン
- 48kHzサンプリングレートおよび1.8V供給で0.36mA DVDD動作電流
- スレーブI2SまたはTDM出力インターフェイス
- 最大TDM-16まで対応
- 構築式TDMスロット
- 1.70V~3.63VのI/O供給電圧
- DVDDコア供給電圧1.10V~1.98V
- 4μA標準DVDDシャットダウン電流
- パワーオンリセット
- 動作温度範囲 : -40°C~+85°C
- パッケージの種類 : WLCSP-9
- パッケージの寸法 : 1.26mm × 1.26mm、0.4mm間隔
- RoHS準拠
アプリケーション
- モバイルコンピューティング
- 携帯用電子機器
- 家庭用電子機器
- 業務用電子機器
ブロック図
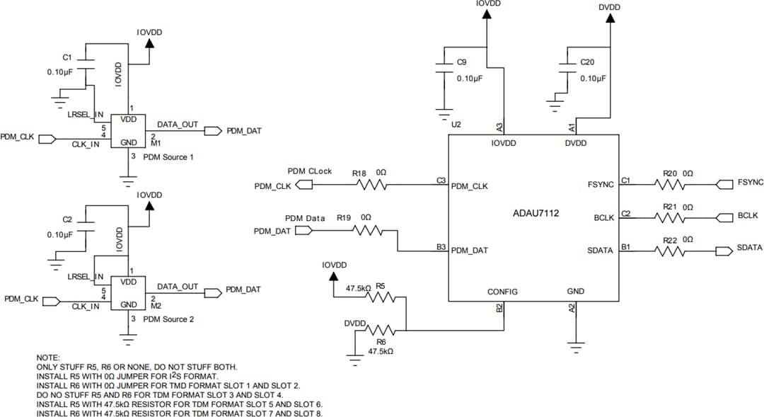
標準アプリケーション回路
パッケージの外形
公開: 2019-09-19
| 更新済み: 2024-02-29
