Analog Devices Inc. ADG1412L クアッドSPSTスイッチ
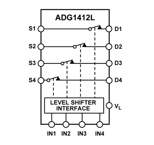
Analog Devices Inc. ADG1412L クワッド単極/単投(SPST)スイッチは、モノリシック相補型金属酸化膜半導体(CMOS)デバイスで、iCMOS® プロセスを使用して設計された4つの独立した選択可能スイッチを搭載しています。4つのSPSTスイッチは、ロジック1および外部VL 供給でオンになり、より低いロジック制御のための柔軟性を提供します。このADG1412Lスイッチは、温度全体で最大2.6Ωのオン抵抗を備え、デジタル入力の浮動時にスイッチオフが保証されています。オン抵抗特性は、信号を切り替えると同時に完全アナログ入力範囲全体でフラットになり、優れた直線性と低歪み(1.5Ω(標準))が保証されます。ADG1412Lスイッチは、1.2V(JESD8-7A)および1.8V論理レベル(JESD8-12A.01)に準拠したJEDEC規格です。この ADG1412L スイッチは、レールツーレール動作、最小限の歪みが特徴で、4mm x 4mmの本体寸法になっています。一般的なアプリケーションには、オーディオとビデオ信号ルーティング、リレー交換、通信システム、自動試験装置、バッテリ駆動システムがあります。
特徴
- 25°Cで± 15Vデュアル供給で1.5Ωオン抵抗
- 25°Cで± 15Vデュアル供給で0.3Ωオン抵抗平坦性
- 25°Cで± 15Vデュアル供給向けチャンネル間の0.1Ωオン抵抗整合
- ±15V、+12V、±5Vを完全指定:
- デュアル電源動作範囲: ±4.5V~±16.5V
- 単電源動作範囲:5V ~ 16.5V
- 低ロジックレベル互換性を実現するVL 供給:
- 1.8V JEDEC規格準拠(JESD8-7 A)
- 1.2V JEDEC規格に準拠(JESD8-12A.01)
- レールツーレールの動作
- 24リード、4mm x 4mm LFCSP
仕様
- 温度全体で最大2.6Ωのオン抵抗
- 最小歪み
- デジタル入力が浮動している場合のスイッチオフを保証
アプリケーション
- 自動試験装置
- データ・アクイジション・システム
- バッテリ駆動システム
- サンプルおよび保持システム
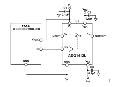
- FPGAおよびマイクロコントローラシステム
- オーディオ信号ルーティング
- ビデオ信号ルーティング
- 通信システム
- リレーの交換
機能ブロック図
アプリケーション回路図
外形の寸法
公開: 2022-10-12
| 更新済み: 2025-02-20
