Analog Devices Inc. ADL7078-EVALZ評価ボード

Analog Devices ADL7078-EVALZ評価ボードは、10mil厚のRogers 4350B、銅被覆で製造された2層プリント回路ボード(PCB) です。ADL7078-EVALZ RFIN およびRFOUT ポートには、2.9mmメス同軸コネクタが実装されており、関連するRFトレースの特性インピーダンスは50Ωです。ADI ADL7078-EVALZは、-40°C ~ +85°Cの動作温度範囲全体での使用に最適なコンポーネントを用いて設計されています。

特徴

  • ADL7078高耐久性、低ノイズアンプ、1GHz ~ 20GHzを評価します。
  • エンドローンチ2.9mm RFコネクタ
  • 較正パスを使用(未インストール)

必要な機器

  • RFシグナル・ジェネレータ
  • RFスペクトラム解析器
  • RFネットワーク解析器
  • 電源 5V、500mA

動作ブロック図

ブロック図 - Analog Devices Inc. ADL7078-EVALZ評価ボード

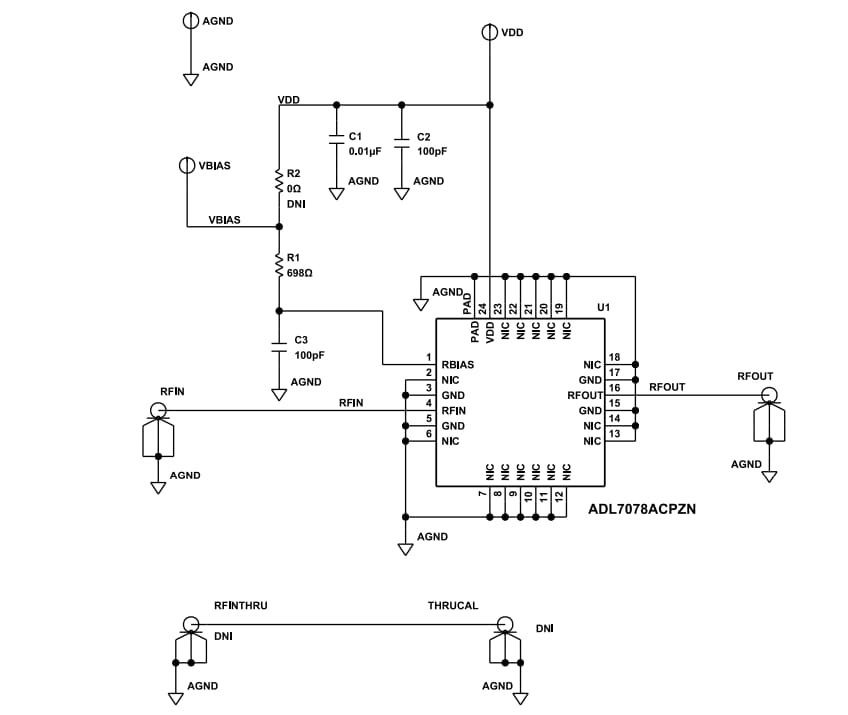
回路図

回路図 - Analog Devices Inc. ADL7078-EVALZ評価ボード

レイアウト

Analog Devices Inc. ADL7078-EVALZ評価ボード
公開: 2023-12-15 | 更新済み: 2024-01-08