Analog Devices Inc. 評価ボード(ADL8104用)
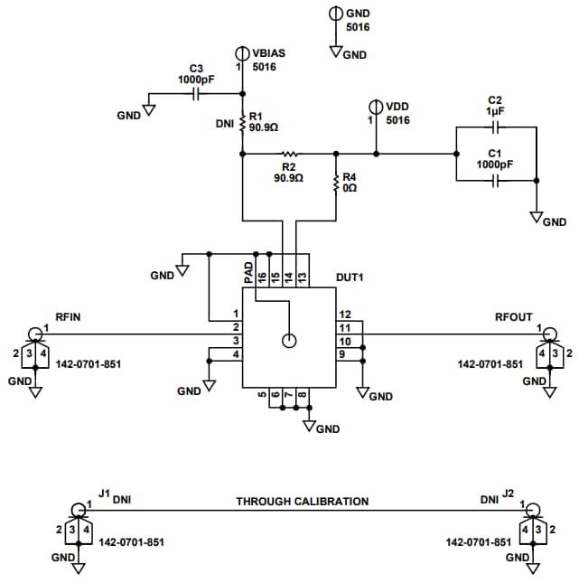
Analog Devices Inc. ADL8104用評価ボードは、厚さ10ミリのRogers4350Bと銅張りのIsola370HRで製造された4層のプリント回路ボード(PCB)で構成され、公称厚さ62ミリで成形されています。ADL8104-EVALZのRFINおよびRFOUTポートには、3.5mmメス同軸コネクタがはめ込まれています。ポートの対応するRFトレースには、50Ω特性インピーダンスが備わっています。ADL8104-EVALZには、AD8104の-40°C〜+85°C全体の動作温度範囲での使用に適したコンポーネントが搭載されています。ボード・トレース損失のキャリブレーションを実施するために、J1コネクタとJ2コネクタの間にスルー・キャリブレーション・パスが提供されています。J1およびJ2は、キャリブレーションパスを介して使用するためにRFコネクタを装着する必要があります。特徴
- 4層、Rogers 4350B、Isola 370HR評価ボード
- エンドローンチ、3.5mm RFコネクタ
- 較正パスを使用(未インストール)
アプリケーション
- Test instrumentation
- Military communications
必要な機器
- RF signal generator
- RF spectrum analyzer
- RF network analyzer
- 5V, 300mA power supply
スキーム図
Resource
公開: 2020-10-27
| 更新済み: 2024-11-25
