Analog Devices Inc. ADL8105-EVALZ評価ボード
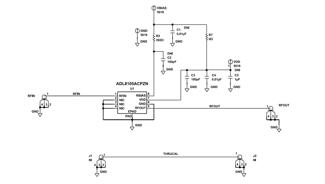
Analog Devices Inc. ADL8105-EVALZ 評価ボードは、厚さ10mil、Rogers 4350BおよびIsola 370HR、公称厚さ 62milsの銅被覆で設計された4層プリント回路基板 (PCB) です。ADL8105-EVALZは、2.9mmのメス型同軸コネクタが実装された RFINおよびRFOUTポートを備えており、一致するRFトレースは 50Ωの特性インピーダンスを備えています。ADL8105-EVALZ は、-40°C~+85°CのADL8105動作温度範囲全体での使用に適したコンポーネントを提供します。ADI ADL8105-EVALZ評価ボードは、J1およびJ2コネクタの間で示された較正パスを介してを介してトレース損失を較正します。キャリブレーションパスを介して使用するには、J1およびJ2コネクタにRFコネクタを取り付ける必要があります。SMTテストポイントコネクタ(GNDおよびVDD)を使用すると、ADL8105-EVALZ接地経路とVDDピンにアクセスできます。
ADL8105-EVALZ 電源デカップリング・コンデンサは、デバイスの特性評価と認定に使用される構成を示しています。
特徴
- 4層、Rogers 4350B、Isola 370HR評価ボード
- エンドローンチ、2.9mm RFコネクタ
- 較正パスを使用(未インストール)
必要な機器
- RFシグナル・ジェネレータ
- RFスペクトラム解析器
- RFネットワーク解析器
- 5V、300mA電源
レイアウト
回路図
組立図
公開: 2022-08-19
| 更新済み: 2022-10-07
