ADI ADL8106低ノイズアンプには、3V供給電圧(VDDx)から120mAが必要です。ADL8106は、5.00mm x 5.00mm、24端子チップアレイ小型外形(リードキャビティ(LGA_CAV)パッケージ)でご用意があります。
特徴
- 4層、Rogers 4003C評価ボード
- エンドローンチ、1.85mm RFコネクタ
- 較正パスを使用(未インストール)
キット内容
- RFシグナル・ジェネレータ
- RFスペクトラム解析器
- RFネットワーク解析器
- 3V、300mA電源
- 0V~−2V、± 1mA電源
概要
ブロック図
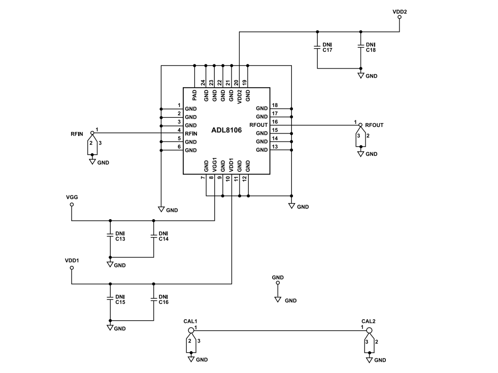
回路図
公開: 2022-10-13
| 更新済み: 2022-10-17

