Analog Devices Inc. ADL8143低ノイズアンプ
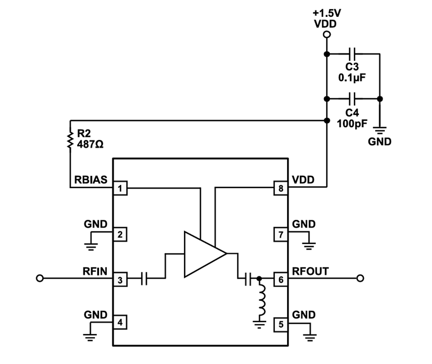
Analog Devices ADL8143低ノイズアンプは、8GHz~14GHzの動作周波数範囲を提供します。低ノイズ増幅器(LNA)の代表的なゲイン、1dB圧縮時の出力電力(OP1dB)、雑音指数、出力 3 次インターセプト(OIP3)は、それぞれ28.5dB、1dB、7.5dBm、19.5dBm、8GHz~10GHzまでです。ADL8143の公称静止電流(IDQ)は調整が可能で、1.5Vの電源電圧(VDD)時に35mAです。さらに、ADL8143の入出力は AC 結合されており、50Ωに内部的にマッチングされています。ADIADL8143は、2mmx2mmの8リードフレーム・チップ・スケール・パッケージ(LFCSP)で提供され、-55°C~+125°Cまでの動作に指定されています。
特徴
- 1.5Vおよび35mAシングル正電源(自己バイアス)標準
- RBIAS ドレイン電流調整端子
- 8GHz~10GHzのゲインで28.5dB
- 8GHz~10GHzまでの雑音指数1dB
- 拡張動作温度範囲: -55°C~+125°C
- 内部整合およびAC結合
- RoHS 準拠、2mmx2mm、8リードLFCSP
アプリケーション
- 衛星通信
- レーダー
- 電気通信
機能ブロック図
インターフェイスのスキーム図
簡略図
標準アプリケーション回路
公開: 2025-01-29
| 更新済み: 2025-05-30
