Analog Devices Inc. ADL8150-EVALZ評価ボード

Analog Devices Inc. ADL8150-EVALZ評価ボードは、厚さ10ミリのRogers4350Bと銅張りのIsola370HRで製造された4層のプリント回路ボード(PCB)で構成され、公称厚さ62ミリで成形されています。ADL8150-EVALZボードRFINおよびRFOUTポートには、2.9mm、メス同軸コネクタがあらかじめ実装されており、対応するRFINおよびRFOUTトレースには50Ω特性インピーダンスがあります。

特徴

  • 4層、Rogers 4350B、Isola 370HR評価ボード
  • エンドローンチ、2.9mm RFコネクタ
  • 較正パスを使用(未インストール)

必要な機器

  • RFシグナル・ジェネレータ
  • RFスペクトラム解析器
  • RFネットワーク解析器
  • 5V、200mA電源

前面図と背面図

Analog Devices Inc. ADL8150-EVALZ評価ボード

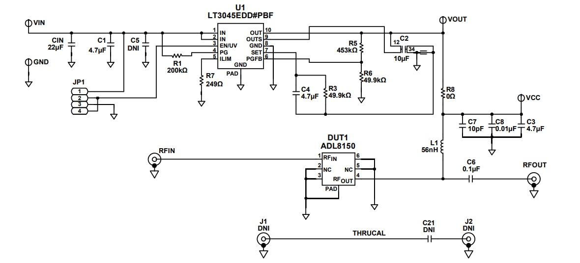
回路図

回路図 - Analog Devices Inc. ADL8150-EVALZ評価ボード

レイアウト

Analog Devices Inc. ADL8150-EVALZ評価ボード
公開: 2021-03-08 | 更新済み: 2022-03-11