Analog Devices Inc. ADM7170評価ボード
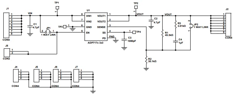
Analog Devices Inc. ADM7170評価ボードは、ADM7170線形レギュレータの機能を実証するために設計されています。ADM7170評価ボードは、ラインおよび負荷調整、ドロップアウト電圧、接地電流などの基本的なデバイス測定を実演することができます。この実証は、単一の電圧源、電圧計、電流計、負荷レジスタを使用して行われます。ADM7170評価ボードには、500mA出力電流および ±0.75%出力電圧精度が備わっています。この評価ボードでは、2つの外部抵抗器を使用して出力電圧を調整できるオプションがあり、固定出力電圧オプションを超えた柔軟性を提供します。特徴
- ADM7170リニアレギュレータを評価
- 任意の固定出力電圧オプションから2つの外部抵抗を用いて出力電圧を調整するオプション
- 2.3V~6.5V入力電圧範囲
- 出力電流: 500mA
- ±0.75%出力電圧精度
- 動作温度範囲: -40°C~+125°C
回路図
公開: 2020-02-04
| 更新済み: 2024-09-03
