Analog Devices Inc. ADM7171評価ボード

Analog Devices Inc. ADM7171評価ボードは、ADM7171リニアレギュレータの機能性を評価します。このボードは、ラインおよび負荷調整、ドロップアウト、接地電流のようなシンプルなデバイス測定を実証します。これは、単一の電圧ソース、電圧計、電流計、負荷抵抗器を使用して行われます。ADM7171評価ボードは、2.3V~6.5V入力電圧範囲で動作し、1A出力電流を実現しています。この評価ボードは、任意の固定出力電圧オプションから2つの外部抵抗器を用いて出力電圧を調整できます。

特徴

  • ADM7171リニアレギュレータの機能性を評価
  • 2つの外部抵抗を使用して調整できる出力電圧
  • 2.3V~6.5V入力電圧範囲
  • 出力電流: 1A
  • -0.5%の出力電圧精度
  • 動作温度範囲:-40°C~+125°C

アプリケーション

  • ノイズに敏感なアプリケーションの安定化
    • ADCおよびDAC回路
    • 精密アンプ
    • PLL/VCO
    • クロッキングIC
  • 通信とインフラ
  • 医療機器、健康機器
  • 工業用、計測器

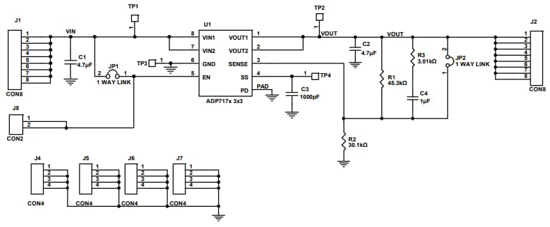
スキーム図

回路図 - Analog Devices Inc. ADM7171評価ボード
公開: 2020-02-04 | 更新済み: 2024-09-09