Analog Devices Inc. ADN8831熱電冷却器 (TEC) コントローラ
Analog Devices ADN8831 Thermoelectric Cooler (TEC) Controller is a monolithic TEC controller with two integrated, zero drift, rail-to-rail comparators, and a unique PWM driver. This highly integrated device controls the TEC in a laser module used in optical communications systems. The PWM driver works with an analog driver to control external selected MOSFETs in an H-bridge. By sensing the thermal detector feedback from the TEC, ADN8831 can drive a TEC to settle the programmable temperature of a laser diode or a passive component attached to the TEC module. ADN8831 provides greater than 90% efficiency and lower than 1% ripple noise together to complete a TEC control function. Additionally, ADN8831 features system-supervising functions such as real temp monitoring, temp lock indication, current limit, switching frequency and phase changeability. ADN8831's wave lock input allows optical equipment designers to build a dual TEC control loop by using both thermistor and wavelockers. With a 5mm x 5mm tiny chip-scale package, optical equipment designers can save valuable board space in TEC temperature control, DWDM optical transceiver modules, optical fiber amplifiers, optical networking systems, and instruments requiring TEC temperature control.ADN8831 provides greater than 90% efficiency and lower than 1% ripple noise together to complete a TEC control function. Additionally, ADN8831 features system-supervising functions such as real temp monitoring, temp lock indication, current limit, switching frequency and phase changeability. ADN8831's wave lock input allows optical equipment designers to build a dual TEC control loop by using both thermistor and wavelockers.
ADN8331 addresses the following design challenges.
• The single inductor output saves board space
• Integrating the thermistor and compensation amplifiers along with the output protection circuitry lowers the overall cost and size of the design
• Because the output FETs are external, designers can choose the appropriate sized FETs for their TEC current requirements
特徴
- Two integrated zero drift, rail-to-rail, chop amplifiers
- TEC voltage and current operation monitoring
- Programmable TEC maximum voltage and current
- Programmable TEC current heating and cooling limits
- Configurable PWM switching frequency up to 1MHz
- >90% Power efficiency
- Temperature lock indication
- Optional internal or external clock source
- Clock phase adjustment for multiple drop operation
- Supports negative temperature coefficient (NTC) thermistors or positive temperature coefficient (PTC) resistance thermal detectors (RTDs)
- 5V typical and optional 3V supplies
- Standby and shutdown mode availability
- Adjustable soft start feature
- 5mm × 5mm 32-lead LFCSP
アプリケーション
- Thermoelectric cooler (TEC) temperature control
- DWDM optical transceiver modules
- Optical fiber amplifiers
- Optical networking systems
- Instruments requiring TEC temperature control
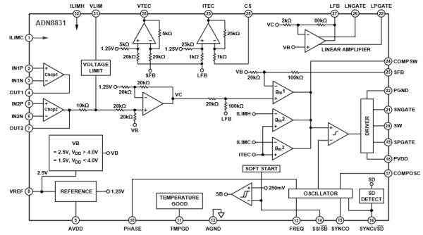
Detailed Block Diagram
