Analog Devices Inc. ADP1032マイクロパワー管理装置(PMU)
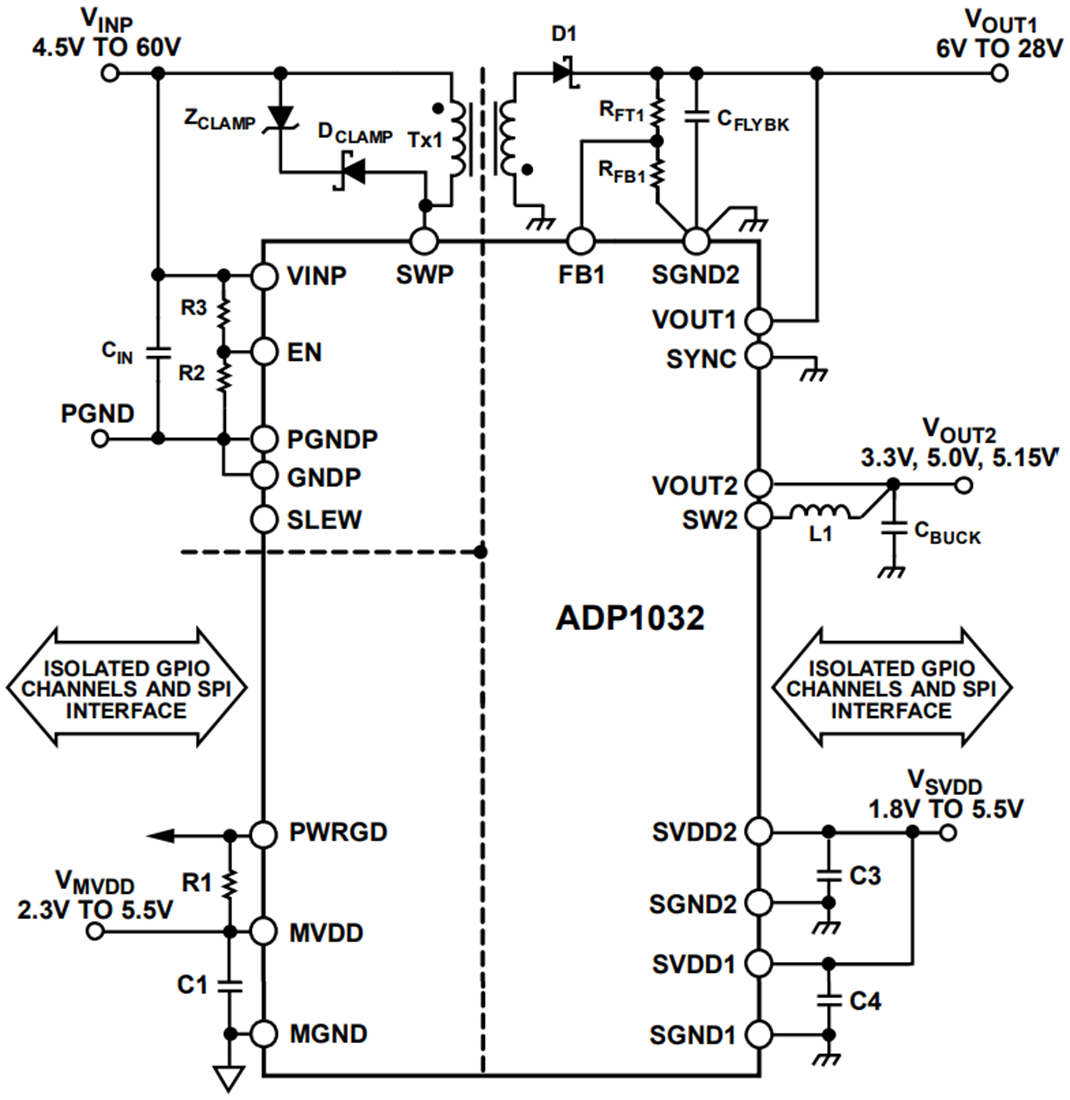
Analog Devices Inc. ADP1032マイクロパワー管理装置(PMU)は、高性能絶縁型デバイスで、絶縁フライバックとDC-DCレギュレータが組み合わされており、2つの絶縁電源レールを実現しています。さらに、ADP1032は、4つの高速シリアルペリフェラルインターフェイス(SPI)絶縁チャンネルと3つの汎用アイソレータを搭載しており、低電力消散と小型ソリューションサイズが必須のチャンネル間アプリケーションを対象としています。4.5V〜60Vの入力電圧範囲で動作するADP1032は、VOUT1 向けに6V〜28V(調整可能バージョン)、または24V(固定バージョン)の絶縁出力電圧を生成します。また、ADP1032 PMUは、VOUT2 向けに工場出荷時にプログラム可能な5.15V、5.0V、3.3Vの電圧を備えています。デフォルトでは、ADP1032フライバックレギュレータは250kHzスイッチング周波数で動作し、降圧レギュレータは125kHzで動作します。2台のレギュレータは、電磁干渉(EMI)を低減するためにお互い位相シフトされています。ADP1032は、350kHz~750kHzの範囲での外部発振器による駆動が可能で、機密アプリケーションでのノイズフィルタリングが簡単になります。ADP1032に集積されているデジタルアイソレータには、Analog Devices iCoupler®チップスケール・トランス・テクノロジーが採用されており、低消費電力と低放射排出のために最適化されています。
Analog Devices Inc. ADP1032は、9mm × 7mm、41リードLFCSPでご用意があり、-40°C~+125°Cの動作接合部温度範囲に定格されています。
特徴
- 4.5V~60Vの広い入力供給電圧範囲
- 集積フライバック電源スイッチ
- 絶縁され十分に安定化が図られている2つの独立した出力を生成
- 24V、または6V〜28V VOUT1
- 3.3V、5.0V、または5.15V VOUT2
- 簡素化されたトランス設計で、1:1比率のトランスを使用
- フライバックおよびバックレギュレータのピーク電流制限とOVP
- 高精度イネーブル入力および電源正常出力
- SYNC入力を使用して調整できるスイッチング周波数
- 1台のレギュレータごとの内部補償とソフト起動制御
- 高速、低伝搬遅延、SPI信号絶縁チャンネル
- 3つの100kbps汎用絶縁データチャンネル
- 41リード、9mm × 7mmのLFCSPフォームファクタによって、全体ソリューションサイズの小型化を実現
- 接合部動作温度範囲:-40°C〜+125°C
- 安全および規制に関わる承認(申請中)CISPR11 クラスB放射放出
- UL認識:2500Vrms で1分間持続時間(UL1577による)
- CSAコンポーネント受け入れ通知書5A - スレーブ、マスタ、フィールド電力ドメイン間の300VRMS 基本絶縁(IEC 61010-1、申請中)
- VDE適合証明 - DIN V VDE 0884-10(VDE 0884-10): 2006-12 VIORM = 565Vピーク
アプリケーション
- 産業用オートメーションおよびプロセス制御
- 計装機器とデータアクイジションシステム
- データおよび電源絶縁
標準アプリケーション回路
公開: 2020-05-27
| 更新済み: 2025-03-10
