Analog Devices Inc. ADP1621 DC-DCコントローラ
Analog Devices ADP1621 DC-DCコントローラは、固定周波数パルス幅変調(PWM)電流モード昇圧型コンバータコントローラで、92%効率性評価ならびに±1%初期精度が備わっています。 ADP1621コントローラは、外部NチャンネルMOSFETを駆動して入力電圧をより高い出力電圧に変換します。 このデバイスには、30V以下のスイッチノード電圧用の無損失の電流検出、および30V以上のスイッチノード電圧用のレジスタ電流検出が使用されています。設計者は、ADP1621コントローラを使用してSEPIC、フライバック、順方向コンバータトロポジーを駆動できます。 ADP1621コントローラは、2.9V~5.5V IC供給入力電圧を使用して動作します。 小信号NPNパストランジスタまたは単一のトランジスタを使用して、より高い入力電圧(>5.5V)を使用できます。 このデバイスを使用すると、燃料電池アプリケーション向けに最低1Vまでの電力入力電圧が可能になります。 設計者は、外部レジスタを使用して100kHz~1.5MHzの範囲でスイッチング周波数を設定できます。 SDSNピンは、スイッチング周波数を外部クロックに同期します。 ADP1621の入力供給電流は、通常動作時は3mA以下で、シャットダウン中は10μA以下です。 ADP1621コントローラのこの設計によって、3つのデバイスによる大きな外部MOSFETの駆動が可能になり、10A以上の負荷電流に対応します。The ADP1621 Controller operates using a 2.9V-5.5V IC supply input voltage. Higher input voltages (>5.5V) are achievable with the use of a small signal NPN pass transistor or a single resistor. The device allows a power input voltage as low as 1V for fuel cell applications. Designers can use an external resistor to set the switching frequency over a 100kHz-1.5MHz range. The SDSN pin synchronizes the switching frequency to an external clock. ADP1621's input supply current is less than 3mA during normal operation and less than 10μA during the shutdown. The design of the ADP1621 Controller allows the device to drive large external MOSFETs and support load currents above 10A.
特徴
- 92% efficiency (no sense resistor required)
- ±1.0% initial accuracy
- IC supply voltage range: 2.9V to 5.5V
- Power-input voltage as low as 1.0V
- Capable of high supply input voltage (>5.5V) with an external NPN or a resistor
- VIN UVLO and 35mA shunt regulator
- External slope compensation with 1 resistor
- Programmable operating frequency (100kHz to 1.5MHz) with 1 resistor
- Lossless current sensing for switch-node voltage <30V
- Resistor current sensing for switch-node voltage >30V
- Synchronizable to an external clock
- Current-mode operation for excellent line and load transient responses
- 10μA shutdown current
- Current limit and thermal overload protection
- Soft start in 2048 clock cycles
- Supported by ADIsimPower™ design tool
アプリケーション
- APD bias
- Portable electronic equipment
- Isolated dc-to-dc converter
- Step-up/step-down dc-to-dc converter
- LED driver for laptop computer and navigation system
- LCD backlighting
Additional Resources
The Elegance of a Flyback Controller Without a Dedicated Isolated Feedback Path
Save money and space with a Flyback Controller without a dedicated isolated feedback path.
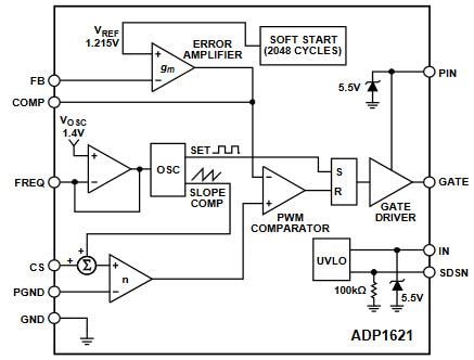
Block Diagram
Typical Application Circuit
