Analog Devices Inc. ADP1974 PWMコントローラ
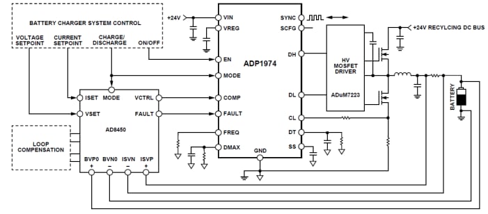
Analog Devices ADP1974 PWMコントローラは、低周波数、電圧モード、同期、パルス幅変調(PWM)として設計されており、双方向DC-DCアプリケーション向けです。このコントローラは、バッテリー試験、形成、コンディショニングアプリケーションでの使用向けに設計されており、外部、高電圧電界効果トランジスタ(FET)ハーフブリッジドライバ、ならびに外部制御デバイスが用いられています。ADP1974はバッテリ充電モードにおいてバックコンバータおよび放電モードではブーストコンバータとして実行され、入力バスへのエネルギーをリサイクルします。このコントローラの高電圧VIN 電源ピンは、最大60Vの動作電圧に耐えられ、追加のシステム電源電圧の必要性を軽減します。ADP1974には、PWM負荷サイクルの外部制御を行うCOMPピンおよびDHとDL出力を無効にできるFAULTピンもあります。高精度イネーブル、プログラマブル位相シフトでの内外部同期制御、プログラマブル最大負荷サイクル、デッドタイム制御、ピークヒカップ電流制限保護が備わっています。このほかの保護機能には、起動、高精度イネーブル、サーマルシャットダウン(TSD)中の入力突入電流を制限するソフトスタートがあります。特徴
- 入力電圧範囲: 6V~60V
- オンボード5Vリニアレギュレータ
- バック/充電または放電/ブーストモード
- 4Vp-p PWMランプを備えた高PWM直線性
- AD8450/AD8451互換のFAULTおよびCOMP入力
- プログラマブルなデッドタイム制御
- 50kHz~300kHzの範囲で周波数を調整可能
- 位相シフトを調整できる同期出力または入力
- プログラマブル最大デューティ サイクル
- プログラマブルソフトスタート
- ピーク ヒカップ電流制限保護
- ADP1972(非同期バージョン)とのピン互換性
- TSD保護
- 16リードTSS
アプリケーション
- シングルおよびマルチセルバッテリ形成とテスト
- リサイクル機能を備えた高効率バッテリ・テスト・システム
- バッテリー調整(充電と放電)システム
- AD8450/AD8451と互換性があり、定電圧(CV)および定電流(CC)のアナログ・フロントエンドエラーアンプ
標準アプリケーション回路
公開: 2016-01-29
| 更新済み: 2022-03-11
