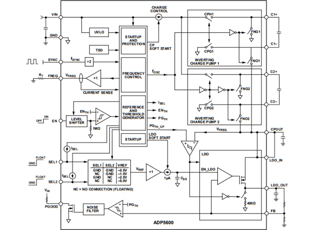
ADP5600チャージポンプは、レジスタプログラミングまたは外部クロック同期経由で動作し、100kHz ~ 1MHzのスイッチング周波数範囲が備わっています。さらなる高スイッチング周波数での動作に対応しており、小型入力、出力、フライコンデンサを使用できます。高スイッチング周波数と内部電界効果トランジスタ(FET)、補償、ソフト起動を組み合わせるために、負レール生成を目的としたベストクラスのトータルソリューションサイズが得られます。
ADP5600は、堅牢なアプリケーションを対象とした包括的な障害保護も特徴です。これらの保護には、過負荷保護、ショートフライコンデンサ保護、低電圧ロックアウト(UVLO)、熱シャットダウンがあります。簡単なシーケンシングを目的に、ADP5600には電源正常ピンがあります。
ADP5600の統合LDOには、高度な独自のアーキテクチャが採用されており、高電源除去を実現できます。小型2.2μFセラミック出力コンデンサのみで、適切なライン/負荷過渡応答をします。出力は、セル1およびセル2ピン経由で4つの固定出力電圧のいずれかに設定できます。この出力は、外付けフィードバックデバイダを使用して-0.505V ~ -VIN +0.5Vの範囲で調整できます。
Analog Devices Inc. ADP5600インターリーブ反転チャージポンプは、4mm x 4mm LFCSP16パッケージで販売されており、動作温度範囲は広く、-40°C ~ +125°Cです。
特徴
- 入力電圧2.7V~16V
- 100mA(最大)出力電流
- 集積パワーMOSFET
- 4つのLDOを選択できる出力電圧オプション(-0.505V、-1.5V、-2.5V、-5V)
- -0.505V ~ -VIN + 0.5V間で調整できる出力電圧
- プログラマブル100kHz ~ 1MHzチャージポンプのスイッチング周波数範囲
- SYNCピン経由の周波数同期
- 精密なイネーブルおよびパワーグッド
- ソフトスタート内蔵
- 出力短絡および過負荷保護
- ショートした充電フライコンデンサ保護
- 集積LDO出力放電レジスタ
- -40°C~+125°C動作温度範囲があります。
- 4mm x 4mm LFCSP16パッケージ
- RoHS準拠
アプリケーション
- バッテリ駆動デバイス
- アナログ信号処理
- 電気通信
- 産業用オートメーション
- 医療機器
- 家電製品
- データ収集システム
標準アプリケーション回路
ブロック図
パッケージ外形
公開: 2020-09-03
| 更新済み: 2024-11-01

