Analog Devices Inc. ADP5600CP-EVALZ評価ボード
Analog Devices Inc. ADP5600CP-EVALZ評価ボードは、ADP5600Interleaved Inverting Charge Pump のデモ・開発プラットフォームです。ADP5600は、インターリーブ方式で動作する2つのチャージポンプブロックを搭載しており、インダクタベースのソリューションに比べて効率性、出力抵抗、または使いやすさを犠牲にすることなく入力と出力電圧リップルを大幅に低減できます。ADP5600には負電圧の低ドロップアウト(LDO)リニアレギュレータも統合されており、出力電圧を制御し、低周波スプリアス信号をフィルターし除去します。ADP5600CP-EVALZは、ライン安定化、負荷安定化、効率性といったシンプルなデバイス測定を評価します。評価ボードの特徴には、ジャンパを使用したLDOレギュレータ出力の構成、および外部クロックへの動作周波数の同期があります。
特徴
- ADP5600インターリーブ反転充電ポンプ(LFCSP16パッケージに格納)
- 2.7V~16.0V入力電圧範囲
- SELxジャンパから選択できるLDO出力電圧
- 充電ポンプ試験ポイント
- LDO電圧試験ポイント
- パワーグッドテストポイント
アプリケーション
- 電源管理システム
- シグナルコンディショニング
- LCDおよびOLEDディスプレイ
- 電気通信装置
- 家電製品
- 自動車
- 産業機器
必要な機器
- VIN およびVEN 用DC電源
- 電圧と電流の測定用マルチメータ
- 電子または抵抗性負荷
ボードレイアウト
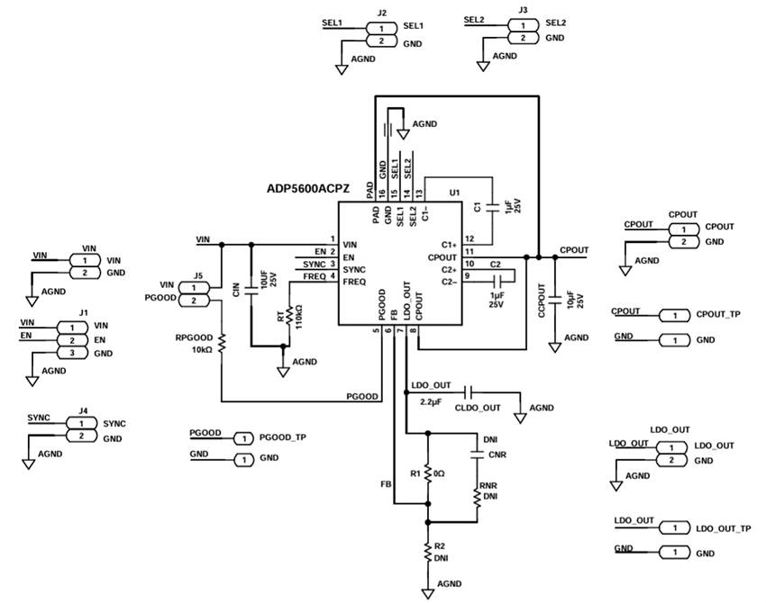
回路図
公開: 2020-09-03
| 更新済み: 2024-10-30
