Analog Devices Inc. ADPA7005CHIP MMICパワーアンプ
Analog Devices Inc. ADPA7005CHIP MMICパワーアンプは、ガリウムヒ素(GaAs)、擬似格子型高電子移動度トランスファー(pHEMT)、モノリシックマイクロ波集積回路(MMIC)パワーアンプです。パワーアンプには、18GHz〜44GHzで動作する温度補償型のオンチップ電力検出器が内蔵されています。このADPA7005CHIP MMICパワーアンプは、15.5dB小信号ゲインおよび32dBm供給から32GHzで5Vの飽和出力電力を実現しています。ADPA7005CHIPは、40dBmのIP3が特徴で、 >30dBmの効率的な飽和出力電力を 必要とする電子対策や計器アプリケーションなどのリニアアプリケーションに最適です。代表的なアプリケーションには、防衛、宇宙、テスト装置、通信などがあります。特徴
- 18GHz~44GHz動作周波数
- 最高31dBm P1db出力
- 最高32dBm PSAT
- ゲイン:15.5dB
- 42.5dBm IP3出力
- 1400mAで5V供給電圧
- 内蔵パワー検出器
- 50Ωに整合した入力/出力
- 18端子7mm x 7mm LCC_HSパッケージ
アプリケーション
- 軍事および航空宇宙
- 試験装置
- 通信
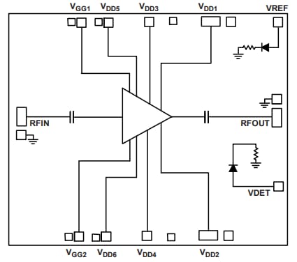
機能ブロック図
公開: 2020-04-13
| 更新済み: 2024-09-25
