Analog Devices Inc. ADPA9002-EVALZ評価ボード
Analog Devices ADPA9002-EVALZ評価ボードは、ADPA9002 DC~10GHzパワーアンプの評価と開発を行います。ADPA9002は、ガリウム砒素(GaAs)、疑似多形高電子移動度(pHEMT)、モノリシックマイクロ波集積回路(MMIC)パワーアンプです。ADPA9002-EVALZは、アルミヒートシンクに取り付けられた10mm Rogers 4350Bから製造された二層プリント回路ボード(PCB)で構成されています。ヒートシンクは、ADPA9002への熱解放ならびにPCBへの機械的サポートの実現に役立ちます。ADPA9002-EVALZには、ADPA9002の-40°C〜+85°C全体の動作温度範囲での使用に適したコンポーネントが搭載されています。特徴
- 二層Rogers 4350評価ボード(ヒートシンク搭載)
- エンドローンチ、2.9mm、RFコネクタ
- 較正パスを使用
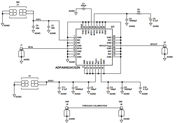
回路図
公開: 2019-12-19
| 更新済み: 2024-03-07
