Analog Devices Inc. ADPL16000 DC/DCコンバータ
Analog Devices Inc. ADPL16000 DC/DCコンバータは、MOSFET内蔵の高効率、高電圧、同期整流式DC/DCコンバータです。これらの降圧コンバータは、4.5V〜60Vの広い入力電圧範囲で動作します。ADPL16000 コンバータは最大400mAを供給し、出力電圧は0.9V〜0.89 × Vin 生成できます。これらのDC/DCコンバータはシステム内の複数のレールをサポートする柔軟性を特徴としており、過酷な産業環境でも確実に動作します。このデバイスはピーク電流モード制御アーキテクチャを採用しており、MODEピンを使用してパルス幅変調(PWM)またはパルス周波数変調(PFM)制御でデバイスを動作させます。これらのコンバータは、コンパクトな8ピンの2mm x 2mm TDFN-CUパッケージで提供されます。ADPL16000 コンバータは産業用センサ、4mA~20mAの電流ループ、HVACおよびビル制御、高電圧LDOの置き換え、および汎用ポイントオブロード(POL)に最適です。特徴
- 外付け部品を排除し総コストを削減:
- ショットキー不要の同期動作による高効率とコスト削減
- 内部補償
- 内部フィードバック分圧器により、3.3Vおよび5Vの固定出力電圧がサポート
- ソフトスタート内蔵
- オールセラミックコンデンサ、超小型レイアウト
- システム内の複数のレールをサポートする柔軟性:
- 入力電圧範囲4.5V~60V
- 出力電圧オプション:固定3.3Vおよび5V
- 調整可能な出力電圧オプション:0.9V〜0.89 x VIN
- 最大400mAの負荷電流を供給
- PFMまたは強制PWMモードの設定が可能
- 電力損失を低減:
- ピーク効率:92%
- 高い軽負荷効率を実現するPFM機能
- シャットダウン電流:2.2µA(代表値)
- 過酷な産業環境でも信頼性の高い動作:
- ヒカップモード電流制限、自動再試行起動
- オープンドレイン端子による出力電圧監視機能を内蔵
- プログラム可能なEN/UVLO閾値
- プリバイアスされた出力への単調起動
- 温度過昇保護
- 周囲温度範囲:-40°C〜125°C、ジャンクション温度範囲:-40°C〜150°C
- CISPR32(EN55032)クラスB 伝導エミッションおよび放射エミッションに準拠
アプリケーション
- 産業用センサ
- 4mA〜20mA電流ループ
- HVACおよびビル制御
- 高電圧LDO代替
- 汎用ポイントオブロード(POL)
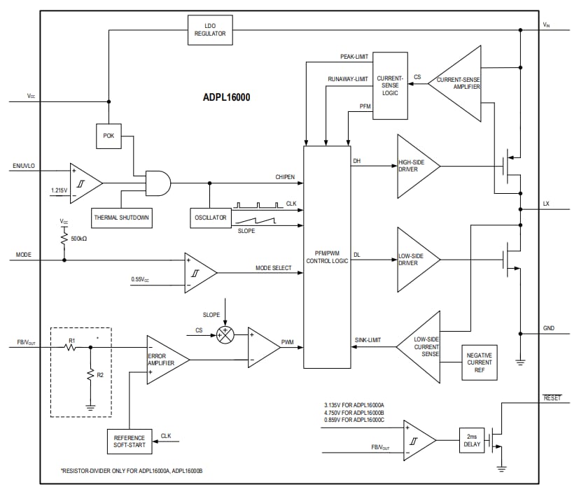
ブロック図
アプリケーション図と効率対負荷電流グラフ
公開: 2024-07-24
| 更新済み: 2024-08-22
