Analog Devices Inc. ADPL26001反転コンバータ
Analog Devices ADPL26001反転コンバータは、電流モードDC/DCコンバータであり、1本のフィードバックピンを使用して、正または負の出力電圧を生成できます。このデバイスは、昇圧、シングルエンド・プライマリ・インダクタンス・コンバータ(SEPIC)、または反転コンバータとして構成可能で、自己消費電流はわずか6µAです。低リップルのバーストモード動作により、非常に少量の出力電流まで高効率を維持できると同時に、代表的なアプリケーションにおいて出力リップルを15mV未満に維持できます。内部で補償される電流モード・アーキテクチャにより、広い範囲の入力電圧および出力電圧にわたって安定した動作が得られます。集積ソフトスタート機能と周波数フォールドバック機能が内蔵されているため、起動時にインダクタ電流が制御されます。ADI ADPL26001には小型パッケージ・オプションがあり、2MHzの高スイッチング周波数と組み合わせることで、小さなフットプリントを維持し、全体的に効率的で省スペースかつコスト効率に優れたソリューションを実現します。
特徴
- 入力電圧範囲3.2V~36V
- IQ = 6µAの静止電流で、低いリップルを伴うバーストモード®で動作
- 単一のフィードバックピンによる正または負の出力電圧プログラミング
- 1A、60Vのパワー・スイッチ
- 固定2MHzスイッチング周波数
- 高精度1.6V EN/UVLOピン閾値
- 内部補償とソフトスタート
- 薄型(1mm)ThinSOT™パッケージ
アプリケーション
- 産業
- 電気通信機器
- 医療診断装置
- 携帯用電子機器
アプリケーション概略図
負荷電流に対する効率性と電力損失
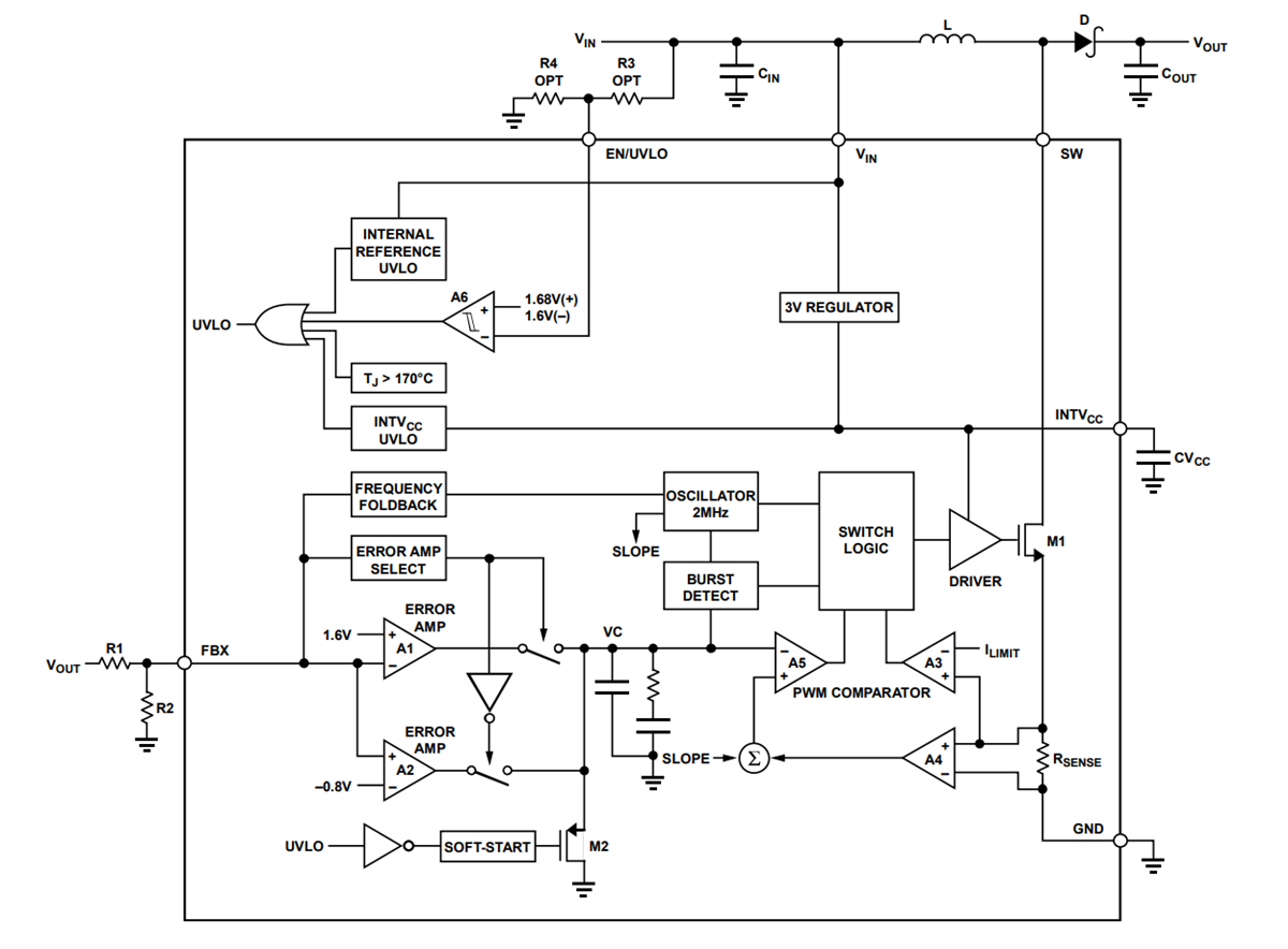
ブロック図
公開: 2024-07-29
| 更新済み: 2025-05-15
