Analog Devices Inc. ADPL54203非光学絶縁フライバック・コンバータ
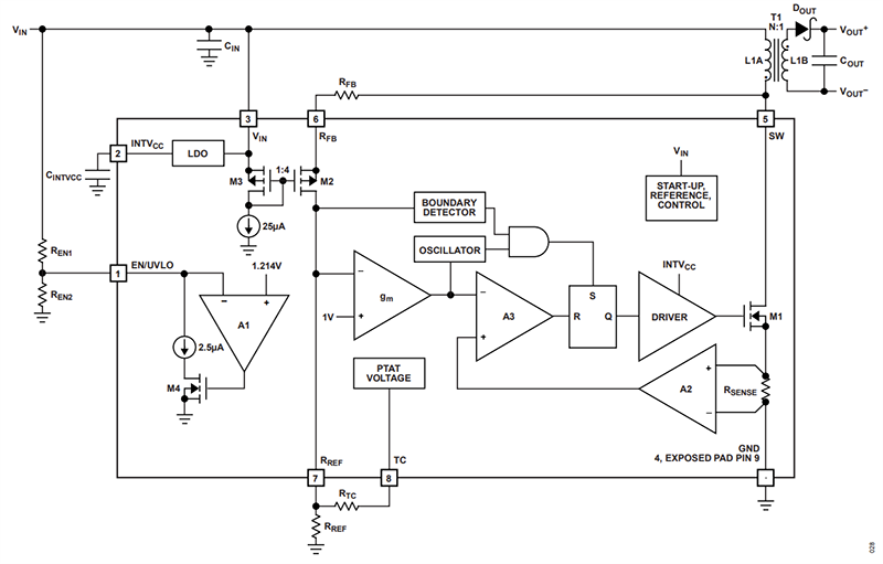
Analog Devices Inc. ADPL54203非光学絶縁フライバック・コンバータは、入力電圧範囲3.2V~40Vで動作し、最大17Wの絶縁出力電力を供給します。このモノリシック・マイクロパワー絶縁フライバック・コンバータは、一次側フライバック波形から絶縁出力電圧を直接サンプリングすることによって、安定化を目的とした第3巻線またはオプトアイソレータを必要としません。出力電圧は、2つの外部抵抗器と3つ目のオプションの温度補償抵抗器でプログラミングされます。境界モード動作によって、優れた負荷調整が備わった小型磁気ソリューションが実現しています。他方、低リップルバーストモード動作によって、出力電圧リップルを最小限に抑えながら軽負荷で高い効率性を維持します。3.4A、60V のDMOSパワースイッチは、すべての高電圧回路と制御ロジックと共にAnalog Devices ADPL54203に統合されており、熱的に強化された8ピンSOパッケージに収められています。高レベルの統合と境界および低リップルバーストモードの使用によって、絶縁電源供給を目的とした、使用が簡単で部品数が少なく効率性の高いアプリケーションソリューションがもたらされています。
特徴
- 3.4A、60V内部DMOSパワースイッチ
- 入力電圧範囲3.2V~40V
- トランス3次巻線または出力電圧安定化にオプトアイソレータ不要
- 重負荷での擬似共振境界モード動作
- 軽負荷時の低リップルバーストモード動作
- 小自己消費電流
- スリープモードでは115µA
- アクティブモードでは390µA
- フル出力の0.5%未満の最小負荷
- 出力ダイオードの温度補償
- 内部補償とソフトスタート
- 出力短絡保護
- 正確なEN/UVLO閾値とヒステリシス
- 熱強化型8ピン SOパッケージ
アプリケーション
- 絶縁補助/ハウスキーピング電源
- 絶縁型産業用および医療用電源
アプリケーション概略図
ブロック図
公開: 2024-03-07
| 更新済み: 2024-03-14
