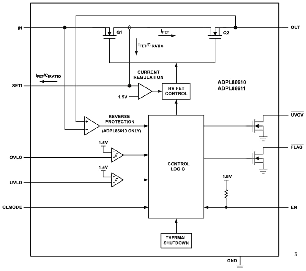
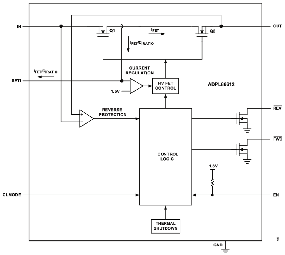
調整可能な入力過電圧保護範囲は5.5V~60V、調整可能な入力低電圧保護範囲は4.5V~59Vです。入力過電圧ロックアウト(OVLO)および低電圧ロックアウト(UVLO)の閾値は、外部抵抗を使って設定されます。さらに、これらのデバイスでは、内部の入力低電圧閾値が4.2V(代表値)に設定されています。
これらのデバイスは250mAまでの設定可能な電流制限保護を備えており、出力で大型コンデンサを充電しながら、起動時に突入電流を制御します。電流制限の閾値を設定するには、SETIピンからGNDに抵抗を接続します。デバイスの電流が設定された閾値に達すると、デバイスは電界効果トランジスタ(FET)の抵抗を調整して、電流がさらに増加するのを防ぎます。これらのデバイスは、電流制限条件下で3つの異なる方法(オートリトライ・モード、連続モード、ラッチオフ・モード)で動作するように設定できます。SETIピンで検出される電圧はこのデバイスを流れる瞬間的な電流に比例し、A/Dコンバータ(ADC)によって読み取られます。
Analog Devices ADPL86610およびADPL86612は逆方向(OUTからIN)の電流をブロックしますが、ADPL86611は逆方向の電流を許可します。これらのデバイスは、過度な電力消費を防ぐサーマル・シャットダウン保護を備えています。これらのデバイスは、小型の10ピン(3mm x 3mm)TDFN-EPパッケージで提供されます。-40°C~+125°Cの広い温度範囲で動作します。
特徴
- 堅牢な保護によってシステムのダウンタイムを削減
- +4.5V~+60Vの幅広い入力電源範囲
- ホット・プラグイン耐性があり、35Vの入力電源までトランジェント電圧サプレッサ(TVS)不要
- 負入力耐性:-65Vまで
- 低RON 1.42Ω(代表値)
- 逆電流ブロック保護
- サーマル過負荷保護
- 拡張温度範囲: -40°C~+125°C
- ADPL86610:OV、UV、逆電圧保護が可能
- ADPL86611:OVおよびUV保護が可能
- ADPL86612:逆電圧保護が可能
- 基板スペースを節約し、外部の部品数(BOM)を削減
- 10ピン、3mm x 3mm、薄型デュアルフラット・リードなし(TDFN)EPパッケージ
- 統合FET
- 柔軟性に富んだ設計オプションにより再利用可能で再認定を低減
- 可変OVLOおよびUVLO閾値
- 設定可能な順方向電流制限:
- 全温度範囲にわたり、10mA~20mAは±6%の精度
- 全温度範囲にわたり、20mA~250mAは±5%の精度
- 設定可能な過電流フォールト応答:オートリトライ・モード、連続モード、ラッチオフ・モード
- スムーズな電流遷移
アプリケーション
- センサシステム
- 状態監視
- 工場センサ
- プロセス計測器
- 計量およびバッチ・システム
- プログラマブル・ロジック・コントローラ(PLC)、ネットワーク制御モジュール、バッテリ駆動モジュールなどの産業用アプリケーション
ADPL86610/ADPL86611機能図
ADPL86612機能図
公開: 2026-01-27
| 更新済み: 2026-01-28

