このボードは使いやすさを実現しており、DUTはその上で上昇し、4層基板接地板からの熱絶縁の増加につながっています。
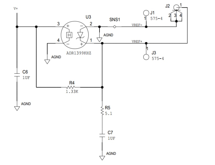
ADI ADR1399H-EBZ評価ボードには、リファレンス出力が効果的に浮遊していることを示す絶縁型電源があり、グランドループの可能性が排除されています。絶縁は、1Megレジスタによってのみブリッジされます。電力はUSB-C™ケーブル経由で供給すること、5Vを「VUSB」に印加すること、電力を「VPRE」または「V+」でレギュレータ出力に駆動させることができます。この超安定7.05Vは、バナナジャックとエッジマウントSMAコネクタに引き出されます。
特徴
- 効率的なプロトタイピングが可能
- ユーザ定義の回路構成
- エッジマウントSMAコネクタ
- 試験装置や他の回路へのシンプルな接続
- RoHS準拠
必要な機器
- USB-C互換充電器/電源、または
- ベンチトップラボ供給
- 複数桁のDMM(HP3458またはkethley 2001など)
- バナナ・プラグ・ケーブル2本、または
- SMAからメーター互換ケーブル1本
概要
回路図
公開: 2022-01-13
| 更新済み: 2022-03-11

