Analog Devices Inc. ADRF5022-EVALZ評価ボード

Analog Devices ADRF5022-EVALZ評価ボードは、ADRF5022を評価するためのフル機能が搭載されたデバイスです。ADRF5022は、単極双投(SPDT)スイッチで、シリコンプロセスで製造されています。ADI ADRF5022-EVALZ評価ボードは、ADRF5022の機能と性能を実証するように設計されており、較正のための簡単な接続とスルーラインが備わっています。

特徴

  • 必要なすべての機能を備えたADRF5022用評価ボード
  • 試験装置への簡単な接続
  • 較正用のスルーライン

アプリケーション

  • 試験と計器
  • 5Gミリ波セルラーインフラ
  • マイクロ波ラジオおよび微小アパーチャ端子(VSATs
  • 軍用ラジオ、レーダー、電子対策(ECM)
  • 産業用スキャナ

必要な機器

  • DC電源
  • ネットワーク解析器

レイアウト

ロケーション回路 - Analog Devices Inc. ADRF5022-EVALZ評価ボード

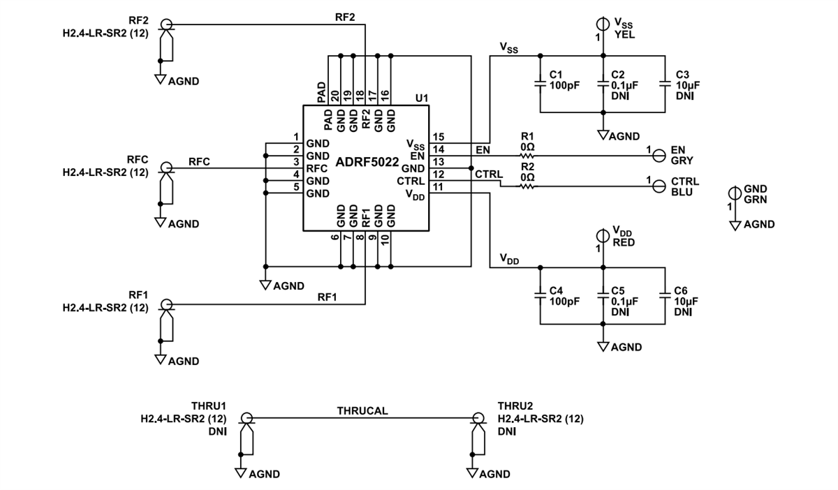
回路図

回路図 - Analog Devices Inc. ADRF5022-EVALZ評価ボード
公開: 2023-12-18 | 更新済み: 2024-01-09