Analog Devices ADRF5030は、シリコン・オン・インシュレータ (SOI) プロセスを使用して製造された非反射スイッチです。ADRF5030は、100MHz~20GHzで動作し、挿入損失は1.2dB未満で、絶縁は45dB以上です。スイッチは、RFCおよびRFx両方のスルー・パスで33dBm平均/36dBm(ピーク)のRF入力電力対応機能、終端経路、RFCおよびRFxポートのホット・スイッチングが特長です。ADRF5030は、±3.3Vのデュアル電源電圧で動作し、相補型金属酸化膜半導体(CMOS)/ 低電圧トランジスタ-トランジスタ・ロジック(LVTTL)の互換制御を行います。
特徴
- ADRF5030向けフル機能を搭載した評価ボード
- 試験装置への簡単な接続
- 較正用のスルーライン
アプリケーション
- テスト機器
- 防衛用無線、レーダー、電子対抗手段(ECM)
- マイクロ波ラジオおよび微小開口端子(VSAT)
必要な機器
- 直流電源
- ネットワーク解析器
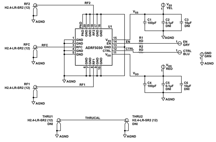
回路図
公開: 2024-08-30
| 更新済み: 2025-03-10

