Analog Devices Inc. ADRF5141評価ボード
Analog Devices Inc. ADRF5141評価ボードは、ADRF5141およびアプリケーション回路で組み立てられたコネクタ搭載評価ボードです。この評価ボードは、テスト機器に簡単に接続できます。この評価ボードのすべてのコンポーネントは1次側に取り付けられており、シンプルで低密度のボードを実現しています。ADRF5141-EVALZは、8層プリント基板(PCB)にRF回路設計技術を採用しており、ボード全体の厚さは約62mil(1.5748mm)です。この評価ボードは、電源入力 2個、制御入力 1個、アースを備えています。ADRF5141-EVALZは、下側にサポートプレート(支持板)が取り付けられており、高電力をともなう評価中にボードの放熱効率を最大限に高め温度上昇を低く抑えます。特徴
- フル機能が搭載された評価ボード(ADRF5141用)
- 試験装置への簡単な接続
- 較正用のスルーライン
- エッジマウント、2.92mm RF入力・出力コネクタ
仕様
- 8層プリント基板(PCB)
- 8mil (0.2032mm) Rogers 4003C誘電体材料
- ボード全体の厚さ 62mil (1.5748mm)
- 50Ωインピーダンス
ボードレイアウト
テストセットアップの図
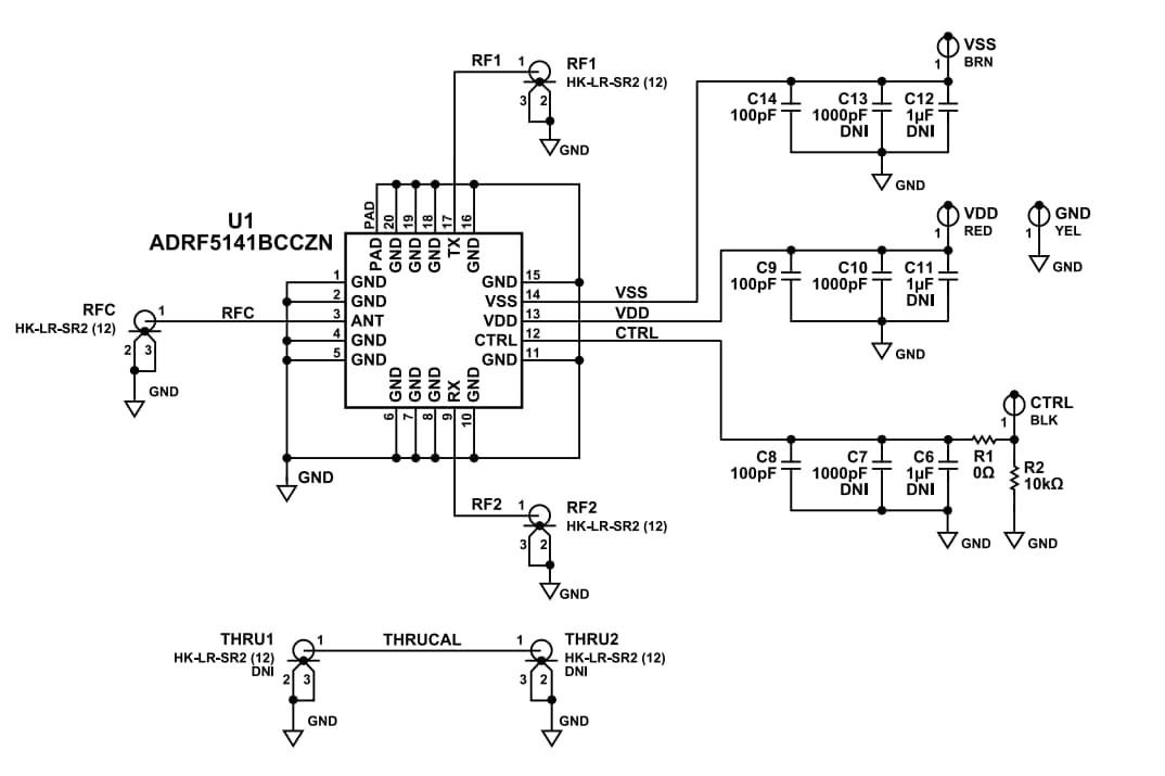
スキーム図
公開: 2022-12-01
| 更新済み: 2022-12-07
