特徴
- ADRF5300デバイスと外付け部品を搭載
- RFコネクタ
- 試験装置へのシンプルな接続
- 較正のためのラインを介したオンボード
アプリケーション
- Industrial scanners
- Test instrumentation
- 5G Millimeter-wave cellular infrastructures
- Military radios, radars, and electronic counter measures (ECMs)
- Microwave radios and very small aperture terminals (VSATs)
必要な機器
- DC電源
- ネットワークとスペクトルアナライザ
- シグナルジェネレータ
ボード・レイアウト
テストセットアップの図
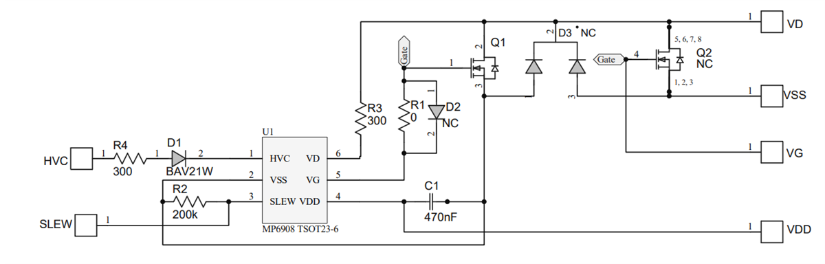
スキーム図
レイアウト回路
公開: 2020-10-29
| 更新済み: 2024-11-26

