オンチップRFバランを使用するとADI ADRF6650デュアル・ダウンコンバータは、50Ω終端RF入力に対応できます。この統合パッシブミキサは、200MHz、スライディング、中間周波数(IF)ウィンドウのための高リニア下位変換を提供します。ADRF6650には、ブロードバンド方形波制限局部発振器(LO)アンプが採用されており、450MHz~2700MHzのRF帯域幅を達成できます。このアンプを使用すると、従来の狭帯域正弦波LOアンプ・ソリューションとは異なり、広範な帯域幅全体でLOをRF入力の上下に適用できます。
ADRF6650は、高度シリコンゲルマニウム(SiGe)、バイポーラ相補型金属酸化膜半導体(BiCMOS)プロセスを使用して設計されています。このデバイスは、56リード、RoHS準拠、8mm × 8mm、リードフレーム・チップ・スケール・パッケージ(LFCSP)パッケージ(露出パッド付)でご用意があります。性能は-40°C~+105°Cの最大パドル温度で規定されています。
特徴
- 集積フラクショナルN PLL/VCO搭載デュアル降圧型コンバータ
- 450MHz~2700MHz連続RF
- 450MHz~2900MHz、ハイサイドまたはローサイド注入LO周波数
- ゲイン制御範囲:43dB
- アップ/ダウンおよびSPIでのゲイン制御
- シングルエンド50Ω入力向け集積RF可変バラン
- 電源 : 3.3V、5V
- 8mm × 8mm、56リードLFCSPパッケージ
アプリケーション
- マルチバンド/マルチスタンダードセルラー基地局ダイバーシティレシーバ
- 広帯域無線リンクダウンコンバータ
- マルチモードセルラーエクステンダとピコセル
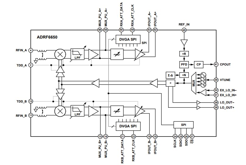
機能ブロック図
公開: 2021-03-22
| 更新済み: 2022-03-11

