Analog Devices Inc. ADTF3175 1メガピクセルTime of Flightモジュール
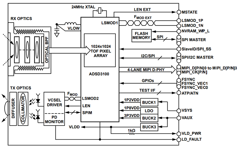
Analog Devices ADTF3175 1メガピクセルTime of Flightモジュールは、1メガピクセルのCMOS間接Time of Flight(iToF)イメージャであるADSD3100をベースとし、高分解能3D深度センシング・システムやビジョン・システム向けに設計されています。ADTF3175は、イメージャ用のレンズおよび光学的なバンドパス・フィルタ、光学系、レーザー・ダイオード、レーザー・ダイオード・ドライバ、フォトディテクタを組み込んだ赤外照射光源、フラッシュ・メモリ、ローカルな電源電圧を生成する電源レギュレータを組み込んでいます。複数のレンジと解像度モードで完全に校正され、ADTF3175からの生画像データは、ホストシステムのプロセッサまたは深度 ISP によって外部処理され、深度センシングシステムが完成します。ADTF3175のイメージ・データ出力は、4レーンのモバイル業界プロセッサ・インターフェイス(MIPI)によるカメラ・シリアルインターフェイス2(CSI-2)Txインターフェイスを通じて、ホスト・システムに電気的にインターフェースします。モジュールのプログラミングと操作は、4 線式 SPI および I2C シリアル インターフェイスを介して制御されます。Analog Devices ADTF3175 1メガピクセルTime of Flightのモジュールサイズは42mm × 31mm × 15.1mmで、-20°C~+65°Cの温度範囲で動作します。
特徴
- 3.5μm × 3.5μmピクセルの1024 × 1024 ToFイメージャ
- 視野角 (FOV) 75° × 75°
- 940nmのバンドパス・フィルタを備えたイメージャ・レンズ・サブアセンブリ
- アイ・セーフ対応の照射サブアセンブリ
- 4レーンのMIPI CSI-2 Txインターフェイス、レーンあたり1.5Gbps
- 4線式 SPIおよび2線式I2Cシリアルインターフェイス
- モジュール起動シーケンス用NVM(フラッシュ)
- ローカル・イメージャと照射レール用の電源レギュレータ
- 各モードは1024 × 1024の分解能および512 × 512の分解能でキャリブレーション
- 深度範囲 0.4m~4m(15mm以下の深度ノイズ、15%以上の反射率、5klux未満相当の太陽光)
- 深度精度:±3mm(全深度範囲)
アプリケーション
- マシンビジョンシステム
- ロボット工学
- ビル用オートメーション
- 拡張現実(AR)システム
機能ブロック図
ビデオ
公開: 2022-11-09
| 更新済み: 2025-03-10
