Analog Devices Inc. EVAL-ADUCM355EMCZ開発ボード
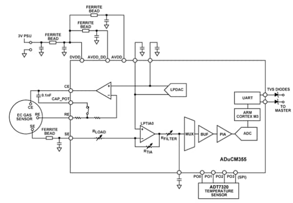
Analog Devices EVAL-ADUCM355EMCZ開発ボードは、電気化学センサとバイオセンサの制御と計測を行います。このADUCM355ボードは、4シリーズ・タイプのセンサへの接続に適したソケットで構成されています。このボードは、単三電池2パックまたは3V電源で給電できます。センサと電池はキットに含まれていません。EVAL-ADUCM355EMCZ EMC/EMI堅牢電気化学ガスセンサボードキットには、アダプタボード、プログラミングに対応しているプログラミングポッド、ユーザーコードのデバッギングが含まれています。ビデオ
ADUCM355のブロック図
公開: 2019-05-08
| 更新済み: 2024-01-03
