状態基準保全(CbM)は、機器が動作している間に超過する機器の状態を評価するセンサが採用されている予測保守です。収集されたセンサデータは、ベースラインの傾向の確立、障害の診断と予測を行うことができます。CbMを活用することによって、従来の定期的な予防保守モデルとは異なり、必要に応じてメンテナンスを実施し、時間と費用を節約できます。
振動の傾向における変化には摩耗やその他の故障モードを示す可能性があるため、振動監視は一般的なタイプのCbM測定です。振動データを測定するために、これらの要件に適合するように高帯域幅(10kHz以上)、超低ノイズ(100µg /√Hzまたはそれ以下)圧電センサが歴史的に使用されていました。圧電センサを対象に確立されたセンサ・インターフェイスは、集積エレクトロニクス圧電(IEPE)であり、その結果としてIEPEはCbM振動エコシステムのデファクトインターフェイスになりました。
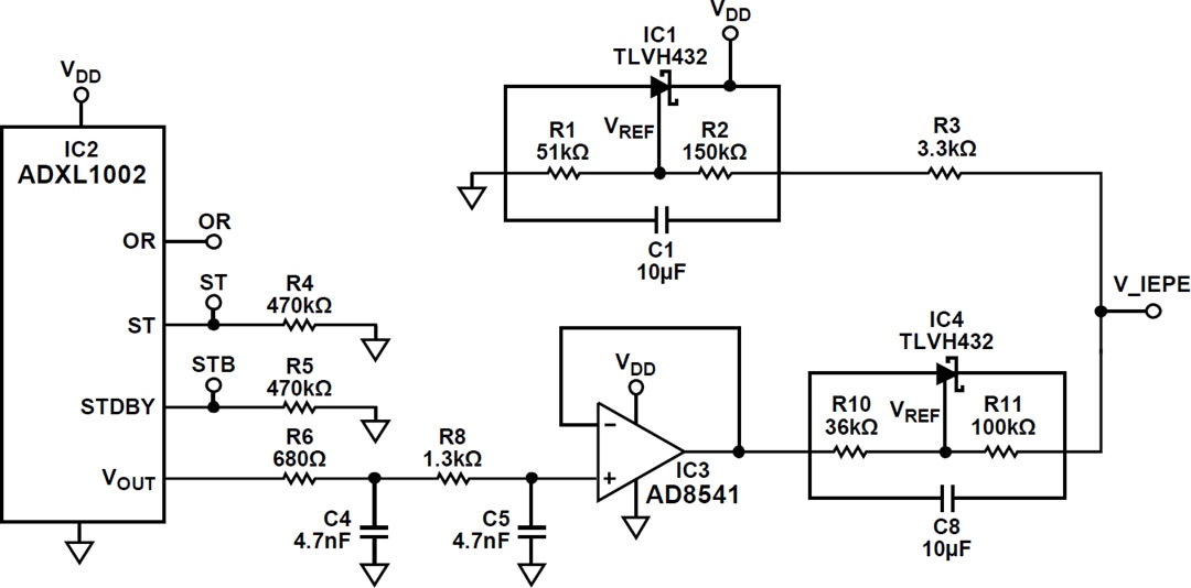
マイクロテクノロジープロセスと製造技術の最近の進歩にともない、MEMS加速度計は、圧電センサの低ノイズレベルに追いつき、DC~低周波応答、熱安定性、耐衝撃性と回復、コストといった他の多くの仕様に取って代わりました。一方で、MEMSセンサの出力は、従来の3線式アナログ(接地、電力、信号)、あるいはADCと集積されている場合はデジタルのどちらかです。どちらの出力も、推奨CbM業界センサインターフェイスであるIEPEと直接互換性がありません。
このリファレンス設計によって、高帯域幅、超低ノイズMEMS加速度計のメリットがある直接圧電センサIEPEに置き換えることができるようになります。この回路を使用すると顧客は、CbMアプリケーションを対象としたMEMS加速度計の使用を簡単に評価できます。
特徴
- 業界スタンダードのIEPEインタフェース
- ワイドバンドMEMs加速度センサ
- 圧電センサの直接交換
- 状態基準保全アプリケーションに最適
必要な機器
- SiemensのLMS SCADSおよびNational InstrumentsのCompactDAQといったISPE互換振動測定機器
- シェーカーテーブルまたは振動源
- EVAL-XLMOUNT1取付ブロック
- 同軸ケーブルまたは適切なシールドワイヤ
回路図

