DC1687デモボードは、PWMモードにおいて1MHzで動作し、高効率動作が備わっている小型サイズに最適化されています。DC1687Bデモ回路は、一部の5V出力アプリケーションにおいて効率性を増大させるようにVCCをバックフィードする、オプションのプロビジョンも特徴です。
仕様
- 入力電圧: 2.7V~40V
- 5Vの出力電圧
- 出力電流:
- VIN≥3.6V向け1A
- VIN > 6V向け2A
性能グラフ
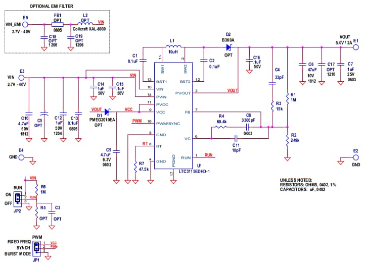
回路図
公開: 2019-07-16
| 更新済み: 2024-03-11

