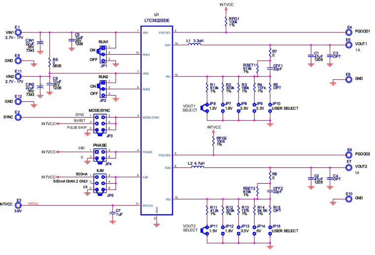
DC2003Aデモ回路は、Burst Mode®において最小5μAまでのLTC3622 IC自己消費電流をともなって動作し、シャットダウンモードでは0.1μA未満です。この回路のスイッチング周波数は、1MHzまたは2.25MHzに固定されており、外部クロックに対して同期範囲は±50%です。DC2003Aデモ回路は、ユーザが選択できるモード入力を実現しており、ユーザは軽負荷効率のためのリップルノイズをトレードオフできるようになります。パルススキップモードによって、リップルノイズが最低レベルになります。その一方で、Burst Mode動作によって、軽負荷で最高レベルの効率性が実現します。
仕様
- 1MHzのスイッチング周波数(デフォルト)
- 入力電圧範囲: 2.7V~17V
- デフォルト電圧出力: 3.3Vおよび5V
- オンボード・ユーザーセレクタブル出力電圧
- 1A最大連続出力電流(毎チャンネル)
測定機器のセットアップ
回路図
公開: 2019-07-16
| 更新済み: 2024-03-11

