Analog Devices Inc. DC2335Aデモ回路

Analog Devices Inc. DC2335Aデモ回路は、2台の定周波数降圧型コンバータで構成されているデュアル出力レギュレータで、LTC3636EUFD同期バックレギュレータに基づいています。このデモ回路は、Burst Mode®または強制連続モードでの動作が可能です。DC2335Aデモ回路は、3.1V~20Vの入力電圧範囲で動作し、最大6Aの出力電流を供給できる各レギュレータが搭載されています。

仕様

  • 入力電圧範囲: 3.1V~20V
  • 1.5Vおよび3.3Vの出力電圧
  • 出力電流: 6A最大
  • スイッチング周波数: 1MHz

測定機器のセットアップ

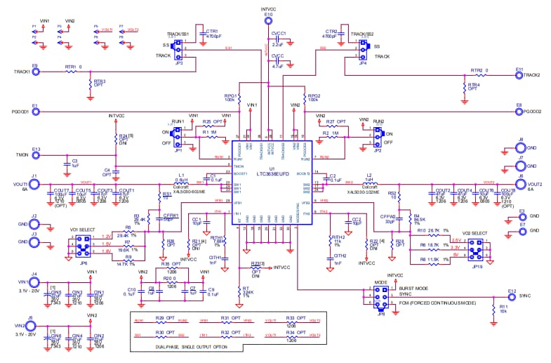
回路図 - Analog Devices Inc. DC2335Aデモ回路

回路図

回路図 - Analog Devices Inc. DC2335Aデモ回路
公開: 2019-07-16 | 更新済み: 2024-03-11