Analog Devices Inc. LT3040デモボードDC2783A
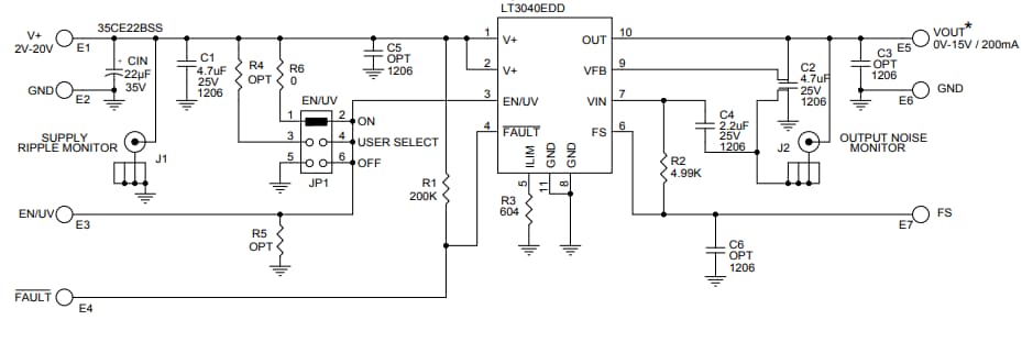
Analog Devices Inc. LT3040デモボードDC2783Aは、LT3040 200mA高性能・堅牢な電圧リファレンス/DACバッファが特徴です。このデモボードには、V+ およびVIN の2つの入力があります。DC2783Aボードは、ILIMからGNDに抵抗器(R3)を接続することで、プログラム可能な電流制限を提供します。このデモボードは、1.8V〜20Vの広い入力電圧範囲内および350mV低ドロップアウト電圧内で動作します。DC2783Aボードは、高速/高精度データコンバータ、高精度電圧リファレンス、および非常に低ノイズの計測機器に最適です。特徴
- V+ およびVIN 入力
- LT3040リファレンス/DACバッファ
- プログラマブル電流制限
- 1.8V~20Vワイド入力電圧範囲
- 350mV低ドロップアウト電圧
アプリケーション
- 高速/高精度データコンバータ
- 高精度電圧リファレンス
- 超低ノイズ計測機器
試験手順のセットアップ
回路図
公開: 2020-03-24
| 更新済み: 2024-09-24
