Analog Devices Inc. EV1HMC8413LP2Fアンプ評価ボード
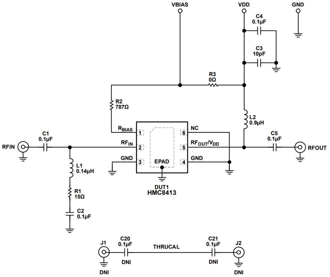
Analog Devices Inc. EV1HMC8413LP2Fアンプ評価ボードは、10mil厚で作製された4層プリント基板(PCB)、Rogers 4350BとIsola 370HRで構成されており、銅で被覆され62milの公称厚さで形成されています。EV1HMC8413LP2FのRFINおよびRFOUTポートには、3.5mmのメス同軸コネクタがあらかじめ実装されています。また、対応するRFトレースには、50Ωの特性インピーダンスがあります。EV1HMC8413LP2Fは、HMC8413の−40°C~+85°Cの動作温度範囲全域での使用に適した部品を実装しています。ボードトレースの損失を構成するために、J1およびJ2コネクタの間にキャリブレーションパスがあります。J1およびJ2は、キャリブレーションパスを介して使用するためにRFコネクタを装着する必要があります。表面実装技術(SMT)試験ポイントコネクタ、GND、VDDを介してEV1HMC8413LP2F接地経路およびRFOUT/VDDピンにアクセスします。また、RBIASピンに簡単にアクセスできるように、VBIAS用に別の試験ポイントも搭載しています。EV1HMC8413LP2FでのRFトレースは、50Ωの接地コプレーナ導波管です。パッケージのアース線と露出パッドを接地板に直接接続します。複数のビアを活用すると、特に設置パドルの真下の領域に焦点を合わせて上部と下部の接地板に接続し、ヒートシンクに適切な電気伝導と熱伝導を実現できます。
Analog Devices Inc. EV1HMC8413LP2Fの電源デカップリングコンデンサは、機器の特徴付けと認定に使用できる構造になっており、 コンデンサの個数を削減できます。ただし、この削減はシステムによって異なります。コンデンサの個数を減らす際はもっとも大きなコンデンサをHMC8413から取り外すか、HMC8413からもっとも遠い位置に配置することが推奨されます。
特徴
- 4層、Rogers 4350B、Isola 370HR評価ボード
- エンドローンチ、3.5mm RFコネクタ
- 較正パスを使用(未インストール)
キット内容
- EV1HMC8413LP2F評価ボード
必要な機器
- RF信号発生器
- RFスペクトラム解析器
- RFネットワーク解析器
- 5V、200mA電源
回路図
公開: 2022-01-28
| 更新済み: 2022-03-11
