Analog Devices Inc. EVAL-ADAQ8088EBZ評価ボード
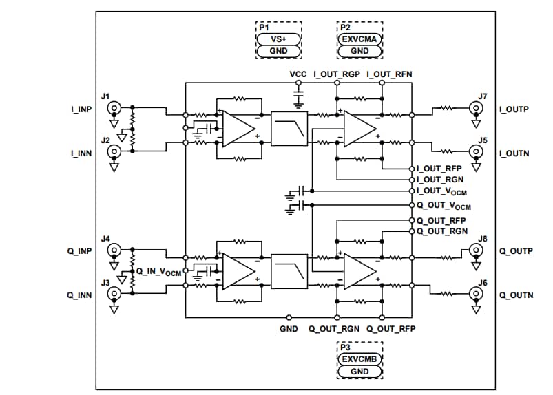
Analog Devices Inc. EVAL-ADAQ8088EBZ評価ボードは、ADAQ8088の動作評価に使用するように構成されており、適切な動作のためには2.7V~3.3V電源が必要です。EVAL-ADAQ8088EBZには、デュアルチャンネル・アナログ・システム・イン・パッケージ(SIP)であるADAQ8088 μModuleが搭載されています。このSIPには、3つの共通信号処理と調整ブロックが集積されており、さまざまな復調器アプリケーションおよびデータアクイジションアプリケーションをサポートできます。ADI EVAL-ADAQ8088EBZ評価ボードは、サブミニチュアA(SMA)コネクタ(Jx)経由でベースバンド差動同相/直交(I/Q)入力をサポートしており、SMA出力コネクタ経由でパイプライン・アナログデジタルコンバータ(ADC)を駆動します。評価ボードには、すべての能動部品と受動部品が集積されており、I/Q復調器の出力とADCへの入力の間で完全なシグナルチェーンを形成できます。
特徴
- さまざまなデモジュレータ・アプリケーションをサポートするために3つの一般的な信号処理と調整ブロック、プリアンプ、8極フィルタ、ADCドライバを集積
- 適切な動作に外付け部品不要
必要な機器
- 2.7V~3.3Vのベンチ供給
- SMAケーブル
- 4ポートまたは2ポート対応ネットワーク・アナライザ
- AD9681-125EBZ評価キット
- HSC-ADC-EVALEZ評価キット
- Keysight 33600Aジェネレータ
- Allen Avionics LPF #F3056-7P7 (2ピース)
- Windows®を搭載しているPC
ブロック図
接続図
公開: 2021-04-16
| 更新済み: 2025-03-25
