Analog Devices Inc. EVAL-ADG5421FEBZ評価ボード
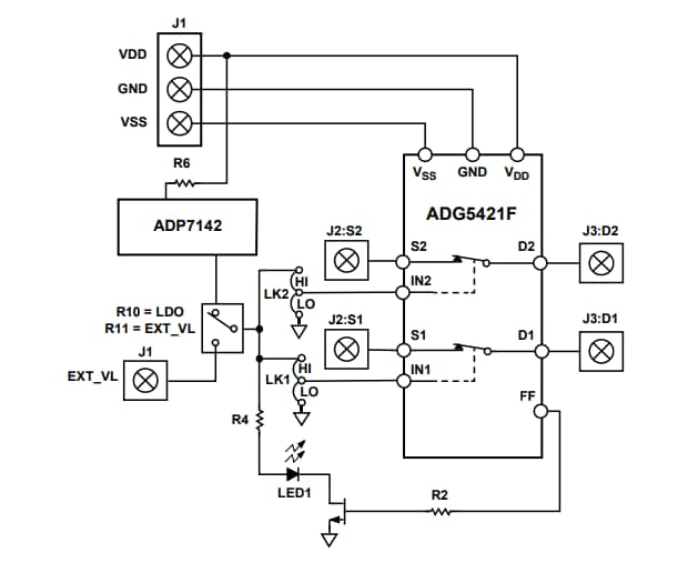
Analog Devices Inc. EVAL-ADG5421FEBZ評価ボードを使用すると、ユーザーはADG5421Fを評価できます。ADG5421Fは、ソースピンでの過電圧保護、電源オフ保護、過電圧検出が特徴のデュアルSPSTスイッチです。ADG5421Fは、EVAL-ADG5421FEBZ評価ボードの中心にはんだ付けされており、ソースとドレイン・ピンにそれぞれ接続する2線式ネジ端子が備わっています。3つのネジ端子を使用してデバイスに電力を供給します。4番目の端子は、スイッチの故障状態を視覚的に表示するために搭載されたLEDを供給できるように、ユーザー定義のデジタル電圧の提供のために使用されています。特徴
- 電源電圧
- ±5V~±22Vデュアル供給
- 8V~44V単電源
- ソースピンでの過電圧に対する保護
- 信号電圧最大−60V、+60V
- 可視過電圧表示用LED
- 1.8Vロジックとの互換性があるパラレルインターフェイス
必要な機器
- DC電圧源
- デュアル電源で±5V~±22V
- 単電源で8V~44V
- 5Vオプションのデジタル電圧源
- アナログ信号源
- デジタル・マルチメータ(DMM)などの電圧測定方法
セットアップ
ブロック図
公開: 2021-06-18
| 更新済み: 2022-03-11
