Analog Devices Inc. EVAL-ADRF5019評価ボード

Analog Devices Inc. EVAL-ADRF5019評価ボードは、シリコンプロセスで製造されているADRF5019 100MHz~13GHz単極双投(SPDT)スイッチの性能評価を目的としたプラットフォームです。ADRF5019-EVALZは、ADRF5019デバイスおよびADRF5019アプリケーション回路で組み立てられたコネクタ搭載評価ボードです。すべてのコンポーネントは、ADRF5019-EVALZ評価ボードの一次側に配置されています。

特徴

  • adrf5019デバイスと外付け部品を搭載
  • RF SMAコネクタ
  • 較正用のスルーライン

必要な機器

  • DC電源
  • ネットワーク解析器

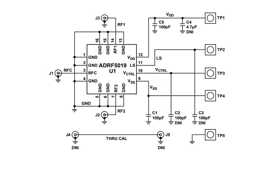
スキーム図

回路図 - Analog Devices Inc. EVAL-ADRF5019評価ボード

フロントとバックのレイアウト

ロケーション回路 - Analog Devices Inc. EVAL-ADRF5019評価ボード
公開: 2019-10-10 | 更新済み: 2024-03-04