Analog Devices Inc. ADRF5301 SPDTスイッチ評価ボード

Analog Devices Inc. ADRF5301 SPDTスイッチ評価ボードは、ADRF5301シリコン反射SPDTスイッチの性能と機能性を評価する設計です。ADRF5301スイッチは、37GHz~49GHzの周波数範囲、低挿入損失、高絶縁を備えています。ADRF5301-EVALZボードは、2.4mmコネクタ、ADRF5301スイッチ、ボードの1次側にアプリケーション回路を搭載しています。

特徴

  • フル機能が搭載された評価ボード(ADRF5301用)
  • 試験装置への簡単な接続
  • 較正のためのラインを介したオンボード

アプリケーション

  • 通信
  • 航空宇宙および防衛

必要な機器

  • DC電源
  • ネットワークとスペクトルアナライザ

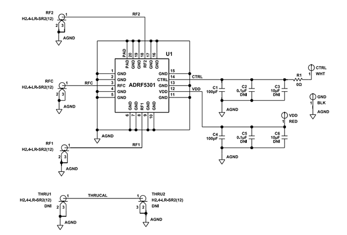
回路図

Analog Devices Inc. ADRF5301 SPDTスイッチ評価ボード
公開: 2022-12-05 | 更新済み: 2022-12-07