Analog Devices Inc. EVAL-ADRF5347評価用ボード

Analog Devices Inc. EVAL-ADRF5347 評価ボードは、ADRF5347 1.8GHz ~ 3.8GHz 高直線性シリコン SP4T スイッチの機能と性能を評価するために設計されています。ADRF5347は、シリコンプロセスで製造された単極4スロー(SP4T)スイッチです。すべてのコンポーネントとアプリケーション回路は、8 層プリント基板 (PCB) の一次側に配置されます。

特徴

  • ADRF5347用のフル機能評価用ボード
  • 試験装置への簡単な接続
  • 較正用のスルーライン
  • RoHS準拠

必要な機器

  • 直流電源
  • ネットワークアナライザ

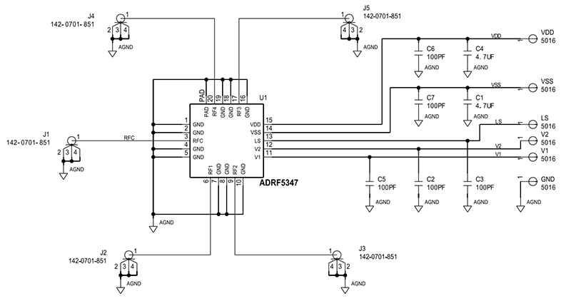
回路図

回路図 - Analog Devices Inc. EVAL-ADRF5347評価用ボード
公開: 2023-07-13 | 更新済み: 2023-11-21