Arduino UnoヘッダのVINコネクタは、EVAL-CN0216に電力を供給します。EVAL-CN0216には、CN-0216回路の評価を目的とした5Vブリッジ動作供給電圧があります。CN-0216回路によって、低レベルのシグナルコンディショニングフロントエンドデバイス向けのより大きな設計柔軟性が実現します。この回路は、複合センサ-アンプ-コンバータ回路の伝達関数を最適化する場合にも役立ちます。
特徴
- CN0216の特徴と利点
- ゼロドリフトアンプを使用した400の高ゲイン
- 低出力信号でスケールを量るための典型的な接続
- 120Hzを介して維持される性能メトリクス
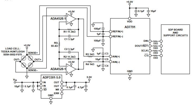
- 精密重量スケールのアプリケーション回路
- 低消費電力および低ノイズ
- EVAL-CN0216-ARDZの特徴
- CN-0216高精度重量スケール設計シグナルコンディショニングシステムの急速なプロトタイピングが可能
- Arduinoシールドフォームファクタ
- Arduino Unoで作動
- EVAL-CN0216-PMDZの特徴
- 高ゲイン、低ノイズ
- 4線式/6線式ロードセル対応
- 最大10mVのフルスケールセンサ出力
ビデオ
簡易回路図
公開: 2016-08-18
| 更新済み: 2022-03-11

