Analog Devices Inc. EVAL-CN0226-EB1Z回路評価ボード
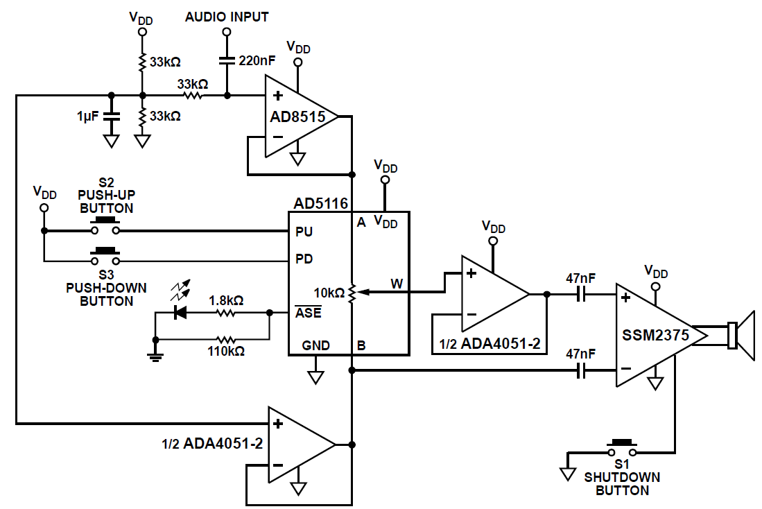
Analog Devices EVAL-CN0226-EB1Z評価ボードは、CN-0226ポータブル・オーディオアンプの性能を評価するように設計されており、音量制御回路が搭載されています。CN-0226ポータブル・オーディオ・アンプにはボリューム制御回路が搭載されており、ボリューム制御機能が搭載された完全なモノ・オーディオ・アンプ、グリッチ削減、3W Class-D出力ドライバで構成されています。CN-0226回路には、AD5116デジタル・ポテンショメータ、SSM2375 Class-Dアンプのみならず、デュアルADA4051-2およびシングルAD8515オペアンプも搭載されています。SSM2375 Class-Dドライバ・アンプは、3Ω負荷に最大3Wの出力電力を生成し、5Vで93%の電力効率、内蔵ポップアンドクリック抑制、シャットダウン・モードが備わっています。CN-0226回路の設計によって、低消費電力および/またはポータブル・アプリケーションに最適です。この回路のプリコンディショニング入力段は、広範囲のオーディオ入力信号との互換性をサポートしています。低消費電力ソリューションとして提供されているこの回路は、電池で給電できます。
簡略図
公開: 2018-03-30
| 更新済み: 2025-01-29
