Analog Devices Inc. EVAL-CN0270-EB1Zボード
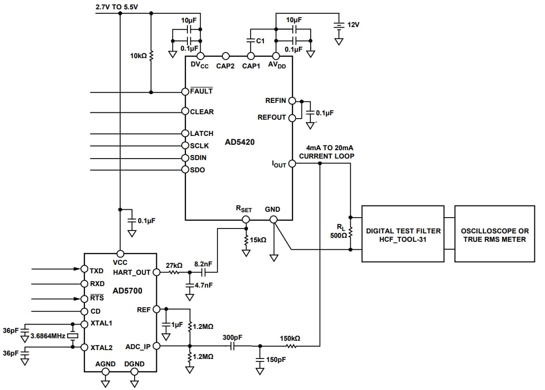
Analog Devices EVAL-CN0270-EB1Zは、完全な4mA~20mA HARTソリューションを開発する設計者の役に立ちます。EVAL-CN0270-EB1Zは、業界の最低消費電力と最小フットプリントのHART準拠モデム、AD5700、AD5420 16ビットDAC、UARTインターフェースを組み合わせており、HART対応4mA~20mA電流出力を提供します。精度0.5%の内部発振器を必要とする場合、設計者はAD5700-1低消費電力HART®モデムを統合できます。設計者は、EVAL-CN0270-EB1Zを使用して、さまざまな入力信号(RTD、TC、オーム)が拡張可能な4mA~20mAアナログ出力信号に変換される、電力線トランスミッタアプリケーションといった完全な4mA~20mA HARTソリューションを形成できます。EVAL-CN0270-EB1Zパッケージには、評価用ソフトウェアを実行するPCに接続するためのJリンクOBエミュレータ(USB-SWD/UART-EMUZ)が含まれています。必要な機器
- CN-0270 evaluation board (EVAL-CN0270-EB1Z)
- CN-0270 evaluation board software
- J-Link OB emulator (USB-SWD/UART-EMUZ) included with EVAL-CN0270-EB1Z
- PC running Windows® XP or higher with USB port
- 10.8V to 36V power supply
- Digital test filter (HCF_TOOL-31 available from the HART Communication Foundation)
- Load resistor, 500Ω
- Oscilloscope, Tektronix DS1012B or equivalent
Circuit Note
公開: 2015-06-03
| 更新済み: 2022-03-11
