Analog Devices Inc. EVAL-CN0371-SDPZ回路評価ボード
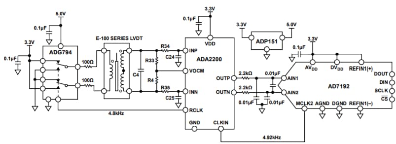
Analog Devices EVAL-CN0371-SDPZ評価ボードは、CN0371低消費電力LVDTシグナル・コンディショナ(同期復調機能搭載)の性能を評価するように設計された回路評価ボードです。CN0371は、完全なリニア可変差動トランス(LVDT)シグナル・コンディショニング回路を実現しており、機械的なリファレンスからリニア位置またはリニア変位を正確に計測します。アナログ領域では、同期復調は位置情報を抽出し、外部ノイズに対して耐性を実現しています。CN0371回路は、EVAL-CN0371-SDPZ評価ボードの上に搭載されています。AD7192 CN0371回路には、AD7192 24ビット・シグマデルタ型ADCが採用されており、高精度を目的に位置出力をデジタル化できます。LVDT励起信号を始めとるすCN0371回路全体で、10mWの電力しか必要としません。この回路には20Hzの帯域幅と1kHz以上の帯域幅をサポートする機能があります。100dBダイナミック・レンジが備わっているCN0371低消費電力LVDTシグナル・コンディショナには同期復調機能が搭載されており、高精度な産業用位置計測アプリケーションに最適です。
EVAL-CN0371-SDPZは、EVAL-CFTL-LVDT Measurement Specialties LVDTセンサ・ボードおよびEVAL-SDP-CB1Z SDP-Bコントローラボードと連動して作動します。EVAL-CN0371-SDPZおよびEVAL-SDP-CB1Z SDP-Bボードは、120ピン嵌合コネクタを用いて設計されており、迅速なセットアップとCN0371回路の評価が可能になります。SDP-BボードをEVAL-CN0371-SDPZおよび付きCN-0371評価ソフトウェアと併用すると、SDP-Bボードは、回路ボードからのデータをキャプチャできます。
簡略図
テストセットアップのブロック図
公開: 2018-03-29
| 更新済み: 2023-02-01
